8085程序检查给定数字是偶数还是奇数
在本程序中,我们将了解如何检查数字是奇数还是偶数。
问题陈述
编写 8085 汇编语言程序以检查数字是奇数还是偶数。
讨论
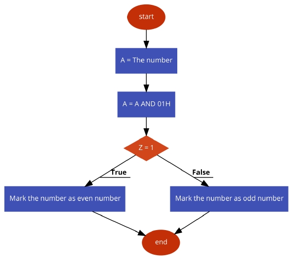
奇偶数检查非常简单。我们可以通过仅检查最低有效位 (LSb) 来确定一个数字是奇数还是偶数。当 LSb 为 1 时,该数字为奇数,否则为偶数。在本程序中,我们从内存中获取一个数字,然后将其与 01H 进行 AND 运算。如果结果不为零,则该数字为奇数,否则为偶数。
输入
第一个输入
| 地址 | 数据 |
|---|---|
| . . . | . . . |
| 8000 | 15 |
| . . . | . . . |
第二个输入
| 地址 | 数据 |
|---|---|
| . . . | . . . |
| 8000 | 2C |
| . . . | . . . |
流程图

程序
| 地址 | 十六进制代码 | 标签 | 助记符 | 注释 |
|---|---|---|---|---|
| F000 | 3A, 00, 80 | LDA 8000H | 从内存加载数字 | |
| F003 | E6, 01 | ANI 01H | 将 01H 与累加器内容进行 AND 运算 | |
| F005 | CA, 0D, F0 | JZ EVEN | 如果 Z = 0,则为偶数 | |
| F008 | 3E, 01 | MVI A, 01H | 将 01H 加载到 A 寄存器以指示它是奇数 | |
| F00A | C3, 0F, F0 | JMP STORE | 跳转到存储 | |
| F00D | 3E, FF | EVEN | MVI A, FFH | 将 FFH 加载到 A 寄存器以指示它是偶数 |
| F00F | 32, 50, 80 | STORE | STA 8050H | 将结果存储到内存中 |
| F012 | 76 | HLT | 终止程序 |
输出
第一个输入
| 地址 | 数据 |
|---|---|
| . . . | . . . |
| 8000 | 01 |
| . . . | . . . |
第二个输入
| 地址 | 数据 |
|---|---|
| . . . | . . . |
| 8000 | FF |
| . . . | . . . |
广告
数据结构
网络
关系型数据库管理系统
操作系统
Java
iOS
HTML
CSS
Android
Python
C语言编程
C++
C#
MongoDB
MySQL
Javascript
PHP