8085代码将二进制数转换为ASCII码
现在让我们来看一个Intel 8085微处理器的程序。此程序将二进制或十六进制数字转换为ASCII值。
问题陈述
编写8085汇编语言程序,将二进制或十六进制字符转换为ASCII值。
讨论
我们知道数字00H的ASCII码为30H(48D),09H的ASCII码为39H(57D)。因此所有其他数字都在30H到39H的范围内。0AH的ASCII值为41H(65D),0FH的ASCII值为46H(70D),因此所有其他字母(B、C、D、E、F)都在41H到46H的范围内。
这里我们在内存位置8000H提供十六进制数字,ASCII等效值存储在位置8001H。
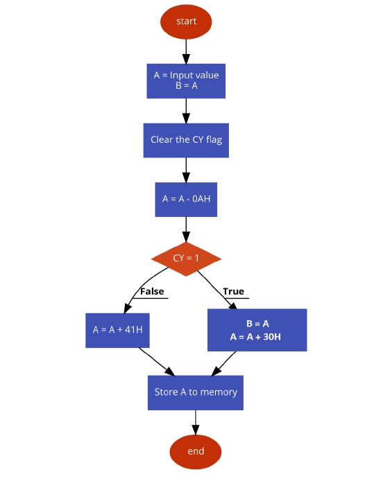
HEX到ASCII转换背后的逻辑非常简单。我们只是检查数字是否在0-9范围内。当数字在该范围内时,十六进制数字是数字,我们只需添加30H即可获得ASCII值。当数字不在0-9范围内时,则数字在A-F范围内,因此在这种情况下,我们将数字转换为41H及以上。
在程序中,我们首先清除进位标志。然后从给定数字中减去0AH。如果该值为数字,则减法后的结果将为负,因此进位标志将被设置。现在通过检查进位状态,我们可以简单地将30H与该值相加以获取ASCII值。
另一方面,当减法的结果为正或0时,我们将41H与减法的结果相加。
输入
第一个输入
| 地址 | 数据 |
|---|---|
| . . . | . . . |
| 8000 | 0A |
| . . . | . . . |
第二个输入
| 地址 | 数据 |
|---|---|
| . . . | . . . |
| 8000 | 05 |
| . . . | . . . |
第三个输入
| 地址 | 数据 |
|---|---|
| . . . | . . . |
| 8000 | 0F |
| . . . | . . . |
流程图

程序
| 地址 | 十六进制代码 | 标签 | 助记符 | 注释 |
|---|---|---|---|---|
| F000 | 21, 00, 80 | LXI H, 8000H | 加载数字的地址 | |
| F003 | 7E | MOV A,M | 将Acc加载到内存中的数据 | |
| F004 | 47 | MOV B,A | 将数字复制到B | |
| F005 | 37 | STC | 设置进位标志 | |
| F006 | 3F | CMC | 补码进位标志 | |
| F007 | D6, 0A | SUI 0AH | 从A中减去0AH | |
| F009 | DA, 11, F0 | JC NUM | 当有进位时,A为数字 | |
| F00C | C6, 41 | ADI 41H | 为字母添加41H | |
| F00E | C3, 14, F0 | JMP STORE | 跳转到存储值 | |
| F011 | 78 | NUM | MOV A, B | 将B取回A |
| F012 | C6 | ADI 30H | 将30H与A相加以获取ASCII | |
| F014 | 23 | STORE | INX H | 指向下一个位置以存储地址 |
| F015 | 77 | MOV M,A | 将A存储到HL对指向的内存位置 | |
| F016 | 76 | HLT | 终止程序 |
输出
第一个输出
| 地址 | 数据 |
|---|---|
| . . . | . . . |
| 8001 | 41 |
| . . . | . . . |
第二个输出
| 地址 | 数据 |
|---|---|
| . . . | . . . |
| 8001 | 35 |
| . . . | . . . |
第三个输出
| 地址 | 数据 |
|---|---|
| . . . | . . . |
| 8001 | 46 |
| . . . | . . . |
广告
数据结构
网络
关系数据库管理系统
操作系统
Java
iOS
HTML
CSS
Android
Python
C语言编程
C++
C#
MongoDB
MySQL
Javascript
PHP