混合操作系统


许多操作系统并非基于单一模型。它们可能包含多种操作系统,这些操作系统在性能、安全性和可用性需求等方面采用不同的方法。这就是所谓的混合操作系统。

混合操作系统可以允许一个操作系统满足一组需求,而另一个操作系统满足其余需求。例如,一个操作系统可能提供用户界面、应用程序监控等,而另一个操作系统可能是一个高性能操作系统,不提供与第一个操作系统相同的服务。

混合操作系统的特性

混合操作系统的一些重要特性如下:

  • 在混合操作系统中,两个操作系统可以在单个设备上执行。这可以通过在操作系统之间划分内存和处理器来实现。所有系统资源将在它们之间共享。
  • 计算机系统上的两个操作系统可能包括一个功能齐全的操作系统和一个轻量级操作系统。这两个操作系统将根据其功能执行不同的任务。
  • 安装这两个操作系统的一种方法是引导第一个操作系统并分配所有系统资源。然后将一半的系统资源分配给第一个操作系统,并用其余的系统资源引导第二个操作系统。
  • 在同一设备上处理两个操作系统的另一种方法是使用虚拟机管理程序(hypervisors)。这是一个位于硬件和客户操作系统之间的软件层,它为客户操作系统提供虚拟化硬件。
  • 混合环境中的两个操作系统可能都了解另一个操作系统并相互共享资源。例如,这两个操作系统都可以直接访问硬件组件(如内存、处理器、BIOS等),并且操作系统可以在系统上并发执行。

混合内核

内核是操作系统的核心部分,因为它管理计算机的操作以及硬件。混合内核试图结合微内核和单内核的特性和方面。这意味着内核结构应该类似于微内核,但结构应该像单内核一样实现。

混合内核的一个著名示例是 Microsoft Windows NT 内核。此内核处理 Windows NT 系列中的所有操作系统。它被称为混合内核而不是单内核,因为仿真子系统运行在用户模式而不是内核模式,这与单内核不同。

NT 内核也不能被称为微内核。这是因为几乎所有系统组件都在与内核相同的地址空间中运行,这是单内核的一个特性。

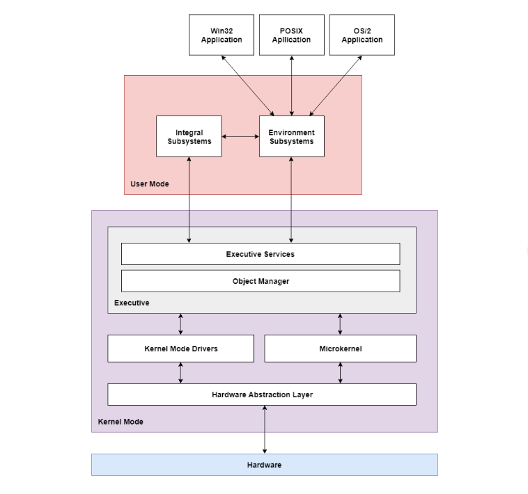
下图说明了 Microsoft Windows NT 内核的结构:

Hybrid Kernel

Windows NT 操作系统架构主要包含两个层,即用户模式和内核模式。用户模式包含集成子系统和环境子系统,每个子系统包含各种模块。

内核模式的执行部分包含执行服务和对象管理器。执行服务包括 I/O 管理器、IPC 管理器、进程管理器等。

除了执行模式之外,内核模式还包含内核模式驱动程序、微内核和硬件抽象层。硬件抽象层连接到硬件。

更新于:2020年6月22日

7K+ 浏览量

开启你的职业生涯

完成课程获得认证

开始学习
广告
© . All rights reserved.