- Keras 教程
- Keras - 首页
- Keras - 简介
- Keras - 安装
- Keras - 后端配置
- Keras - 深度学习概述
- Keras - 深度学习
- Keras - 模块
- Keras - 层
- Keras - 自定义层
- Keras - 模型
- Keras - 模型编译
- Keras - 模型评估和预测
- Keras - 卷积神经网络
- Keras - 使用多层感知机 (MPL) 进行回归预测
- Keras - 使用 LSTM 循环神经网络进行时间序列预测
- Keras - 应用
- Keras - 使用 ResNet 模型进行实时预测
- Keras - 预训练模型
- Keras 有用资源
- Keras - 快速指南
- Keras - 有用资源
- Keras - 讨论
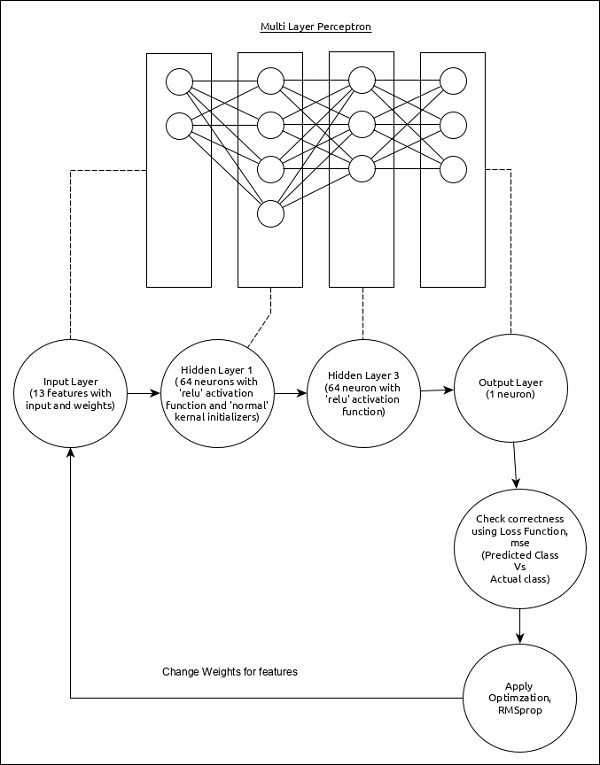
Keras - 使用多层感知机 (MPL) 进行回归预测
在本章中,让我们编写一个简单的基于 MPL 的人工神经网络 (ANN) 来进行回归预测。到目前为止,我们只进行了基于分类的预测。现在,我们将尝试通过分析先前(连续)的值及其影响因素来预测下一个可能的值。
回归 MPL 可以表示如下:
模型的核心特征如下:
输入层包含 (13,) 个值。
第一层,Dense 包含 64 个单元,使用 'relu' 激活函数和 'normal' 核初始化器。
第二层,Dense 包含 64 个单元,使用 'relu' 激活函数。
输出层,Dense 包含 1 个单元。
使用 mse 作为损失函数。
使用 RMSprop 作为优化器。
使用 accuracy 作为指标。
使用 128 作为批大小。
使用 500 作为 epochs。
步骤 1 - 导入模块
让我们导入必要的模块。
import keras from keras.datasets import boston_housing from keras.models import Sequential from keras.layers import Dense from keras.optimizers import RMSprop from keras.callbacks import EarlyStopping from sklearn import preprocessing from sklearn.preprocessing import scale
步骤 2 - 加载数据
让我们导入波士顿房价数据集。
(x_train, y_train), (x_test, y_test) = boston_housing.load_data()
这里,
boston_housing 是 Keras 提供的一个数据集。它表示波士顿地区的一组住房信息,每个都有 13 个特征。
步骤 3 - 处理数据
让我们根据我们的模型更改数据集,以便我们可以将其馈送到我们的模型中。数据可以使用以下代码更改:
x_train_scaled = preprocessing.scale(x_train) scaler = preprocessing.StandardScaler().fit(x_train) x_test_scaled = scaler.transform(x_test)
这里,我们使用 sklearn.preprocessing.scale 函数对训练数据进行了归一化。preprocessing.StandardScaler().fit 函数返回一个标量,其中包含训练数据的归一化均值和标准差,我们可以使用 scalar.transform 函数将其应用于测试数据。这将使用与训练数据相同的设置对测试数据进行归一化。
步骤 4 - 创建模型
让我们创建实际的模型。
model = Sequential() model.add(Dense(64, kernel_initializer = 'normal', activation = 'relu', input_shape = (13,))) model.add(Dense(64, activation = 'relu')) model.add(Dense(1))
步骤 5 - 编译模型
让我们使用选定的损失函数、优化器和指标来编译模型。
model.compile( loss = 'mse', optimizer = RMSprop(), metrics = ['mean_absolute_error'] )
步骤 6 - 训练模型
让我们使用 fit() 方法训练模型。
history = model.fit( x_train_scaled, y_train, batch_size=128, epochs = 500, verbose = 1, validation_split = 0.2, callbacks = [EarlyStopping(monitor = 'val_loss', patience = 20)] )
这里,我们使用了回调函数 EarlyStopping。此回调的目的是在每个 epoch 期间监控损失值,并将其与上一个 epoch 的损失值进行比较,以找到训练的改进。如果在 patience 次内没有改进,则整个过程将停止。
执行应用程序将输出以下信息:
Train on 323 samples, validate on 81 samples Epoch 1/500 2019-09-24 01:07:03.889046: I tensorflow/core/platform/cpu_feature_guard.cc:142] Your CPU supports instructions that this TensorFlow binary was not co mpiled to use: AVX2 323/323 [==============================] - 0s 515us/step - loss: 562.3129 - mean_absolute_error: 21.8575 - val_loss: 621.6523 - val_mean_absolute_erro r: 23.1730 Epoch 2/500 323/323 [==============================] - 0s 11us/step - loss: 545.1666 - mean_absolute_error: 21.4887 - val_loss: 605.1341 - val_mean_absolute_error : 22.8293 Epoch 3/500 323/323 [==============================] - 0s 12us/step - loss: 528.9944 - mean_absolute_error: 21.1328 - val_loss: 588.6594 - val_mean_absolute_error : 22.4799 Epoch 4/500 323/323 [==============================] - 0s 12us/step - loss: 512.2739 - mean_absolute_error: 20.7658 - val_loss: 570.3772 - val_mean_absolute_error : 22.0853 Epoch 5/500 323/323 [==============================] - 0s 9us/step - loss: 493.9775 - mean_absolute_error: 20.3506 - val_loss: 550.9548 - val_mean_absolute_error: 21.6547 .......... .......... .......... Epoch 143/500 323/323 [==============================] - 0s 15us/step - loss: 8.1004 - mean_absolute_error: 2.0002 - val_loss: 14.6286 - val_mean_absolute_error: 2. 5904 Epoch 144/500 323/323 [==============================] - 0s 19us/step - loss: 8.0300 - mean_absolute_error: 1.9683 - val_loss: 14.5949 - val_mean_absolute_error: 2. 5843 Epoch 145/500 323/323 [==============================] - 0s 12us/step - loss: 7.8704 - mean_absolute_error: 1.9313 - val_loss: 14.3770 - val_mean_absolute_error: 2. 4996
步骤 7 - 评估模型
让我们使用测试数据评估模型。
score = model.evaluate(x_test_scaled, y_test, verbose = 0)
print('Test loss:', score[0])
print('Test accuracy:', score[1])
执行以上代码将输出以下信息:
Test loss: 21.928471583946077 Test accuracy: 2.9599233234629914
步骤 8 - 预测
最后,使用测试数据进行预测,如下所示:
prediction = model.predict(x_test_scaled) print(prediction.flatten()) print(y_test)
以上应用程序的输出如下:
[ 7.5612316 17.583357 21.09344 31.859276 25.055613 18.673872 26.600405 22.403967 19.060272 22.264952 17.4191 17.00466 15.58924 41.624374 20.220217 18.985565 26.419338 19.837091 19.946192 36.43445 12.278508 16.330965 20.701359 14.345301 21.741161 25.050423 31.046402 27.738455 9.959419 20.93039 20.069063 14.518344 33.20235 24.735163 18.7274 9.148898 15.781284 18.556862 18.692865 26.045074 27.954073 28.106823 15.272034 40.879818 29.33896 23.714525 26.427515 16.483374 22.518442 22.425386 33.94826 18.831465 13.2501955 15.537227 34.639984 27.468002 13.474407 48.134598 34.39617 22.8503124.042334 17.747198 14.7837715 18.187277 23.655672 22.364983 13.858193 22.710032 14.371148 7.1272087 35.960033 28.247292 25.3014 14.477208 25.306196 17.891165 20.193708 23.585173 34.690193 12.200583 20.102983 38.45882 14.741723 14.408362 17.67158 18.418497 21.151712 21.157492 22.693687 29.809034 19.366991 20.072294 25.880817 40.814568 34.64087 19.43741 36.2591 50.73806 26.968863 43.91787 32.54908 20.248306 ] [ 7.2 18.8 19. 27. 22.2 24.5 31.2 22.9 20.5 23.2 18.6 14.5 17.8 50. 20.8 24.3 24.2 19.8 19.1 22.7 12. 10.2 20. 18.5 20.9 23. 27.5 30.1 9.5 22. 21.2 14.1 33.1 23.4 20.1 7.4 15.4 23.8 20.1 24.5 33. 28.4 14.1 46.7 32.5 29.6 28.4 19.8 20.2 25. 35.4 20.3 9.7 14.5 34.9 26.6 7.2 50. 32.4 21.6 29.8 13.1 27.5 21.2 23.1 21.9 13. 23.2 8.1 5.6 21.7 29.6 19.6 7. 26.4 18.9 20.9 28.1 35.4 10.2 24.3 43.1 17.6 15.4 16.2 27.1 21.4 21.5 22.4 25. 16.6 18.6 22. 42.8 35.1 21.5 36. 21.9 24.1 50. 26.7 25. ]
两个数组的输出大约有 10-30% 的差异,这表明我们的模型在合理的范围内进行预测。