放大器 - 快速指南



材料 - 简介

自然界中的每种材料都具有一定的特性。这些特性决定了材料的行为。材料科学是电子学的一个分支,它研究电子在各种材料或空间中在受到各种条件影响时的流动。

由于固体中原子间的混合,而不是单个能级,将形成能级带。这些紧密排列的一组能级称为能带

材料类型

价电子所在的能带称为价带,而导电子所在的能带称为导带。这两个能带之间的能隙称为禁带

在电子学上,材料被广泛地分类为绝缘体、半导体和导体。

  • 绝缘体 - 绝缘体是指由于禁带较大而无法发生导电的材料。例如:木材、橡胶。

  • 半导体 - 半导体是指禁带较小,如果施加一些外部能量就可以发生导电的材料。例如:硅、锗。

  • 导体 - 导体是指禁带消失,价带和导带非常接近以至于重叠的材料。例如:铜、铝。

在这三种材料中,绝缘体用于需要电阻率的地方,导体用于需要高导电率的地方。半导体是我们特别感兴趣的,因为它们的使用方式。

半导体

半导体是一种电阻率介于导体和绝缘体之间的物质。电阻率特性并不是决定材料是否为半导体的唯一因素,但它还具有一些特性,如下所示。

  • 半导体的电阻率小于绝缘体,大于导体。

  • 半导体具有负温度系数。半导体的电阻随着温度的降低而增加,反之亦然。

  • 当向半导体中添加合适的金属杂质时,半导体的导电特性会发生变化,这是一个非常重要的特性。

半导体器件广泛应用于电子领域。晶体管取代了笨重的真空管,从而使器件的尺寸和成本降低,并且这场革命一直在加速,导致了集成电子等新发明。半导体可以如下分类。

Semiconductors

处于极其纯净状态的半导体称为本征半导体。但是这种纯净形式的导电能力太低了。为了提高本征半导体的导电能力,最好添加一些杂质。这种添加杂质的过程称为掺杂。现在,这种掺杂的本征半导体被称为外延半导体

添加的杂质通常是五价三价杂质。根据这些类型的杂质,进行了另一种分类。当向纯半导体中添加五价杂质时,它被称为N型外延半导体。同样,当向纯半导体中添加三价杂质时,它被称为P型外延半导体

PN结

当电子从其位置移动时,据说在那里形成一个空穴。因此,空穴是电子的缺失。如果说电子从负极移动到正极,则意味着空穴从正极移动到负极。

上面提到的材料是半导体技术的基石。通过添加五价杂质形成的N型材料具有电子作为其多数载流子,空穴作为少数载流子。而通过添加三价杂质形成的P型材料具有空穴作为其多数载流子,电子作为少数载流子。

让我们尝试理解当P型和N型材料连接在一起时会发生什么。

如果将P型和N型材料彼此靠近,它们都会连接形成一个结,如下图所示。

PN Type

P型材料具有空穴作为多数载流子,而N型材料具有电子作为多数载流子。由于异性电荷相吸,P型中的少量空穴倾向于进入N侧,而N型中的少量电子倾向于进入P侧。

当它们都向结移动时,空穴和电子彼此复合以中和并形成离子。现在,在这个结中,存在一个形成正离子和负离子的区域,称为PN结或结势垒,如下图所示。

PN Junction

P侧形成负离子,N侧形成正离子,导致在PN结的两侧形成一个狭窄的带电区域。该区域现在没有可移动的载流子。这里存在的离子是静止的,并在它们之间保持一个没有载流子的空间区域。

由于该区域充当P型和N型材料之间的障碍,因此也称为势垒结。它还有另一个名称,称为耗尽区,表示它耗尽了这两个区域。由于离子形成,在结上会出现一个电势差VD,称为势垒电势,因为它阻止了空穴和电子进一步穿过结。这种形成称为二极管

二极管的偏置

当二极管或任何两端元件连接到电路中时,它在给定的电源下具有两种偏置状态。它们是正向偏置状态和反向偏置状态。

正向偏置状态

当二极管连接到电路中时,其阳极连接到电源的正极阴极连接到电源的负极,则这种连接称为正向偏置状态。

这种连接使电路越来越正向偏置,并有助于更多地导电。二极管在正向偏置状态下导电良好。

反向偏置状态

当二极管连接到电路中时,其阳极连接到电源的负极阴极连接到电源的正极,则这种连接称为反向偏置状态。

这种连接使电路越来越反向偏置,并有助于最小化和防止导电。二极管在反向偏置状态下不能导电。

通过以上信息,我们现在对PN结有了很好的了解。有了这些知识,让我们继续学习下一章中的晶体管。

晶体管 - 概述

在了解了单个PN结或简单二极管的详细信息后,让我们尝试进行两个PN结连接。如果另一个P型材料或N型材料添加到单个PN结中,则会形成另一个结。这种形成简单地称为晶体管

晶体管是一种三端半导体器件,它调节电流或电压的流动,并充当信号的开关或门。

晶体管的用途

  • 晶体管充当放大器,需要增强信号强度。

  • 晶体管还可以充当开关,在可用选项之间进行选择。

  • 它还调节信号的输入电流和电压

晶体管的结构细节

晶体管是一种三端固态器件,它是由两个背靠背连接的二极管形成的。因此,它有两个PN结。从其中存在的三个半导体材料中引出三个端子。这种类型的连接提供了两种类型的晶体管。它们分别是PNPNPN,这意味着两个P型材料之间有一个N型材料,另一个是两个N型材料之间有一个P型材料。

下图显示了晶体管的基本结构

Transistor Construction

从晶体管引出的三个端子表示发射极、基极集电极端子。它们的功能如下所述。

发射极

  • 上面所示结构的左侧可以理解为发射极

  • 尺寸适中掺杂浓度高,因为其主要功能是提供大量的多数载流子,即电子或空穴。

  • 由于它发射电子,因此称为发射极。

  • 它简单地用字母E表示。

基极

  • 上图中的中间材料是基极

  • 掺杂浓度低

  • 其主要功能是从发射极传递多数载流子到集电极。

  • 它用字母B表示。

集电极

  • 上图中的右侧材料可以理解为集电极

  • 它的名称暗示了其收集载流子的功能。

  • 比发射极和基极稍大。它掺杂浓度中等

  • 它用字母C表示。

PNP和NPN晶体管的符号如下所示。

Transistor Symbols

上图中的箭头表示晶体管的发射极。由于晶体管的集电极必须耗散更大的功率,因此其尺寸较大。由于发射极和集电极的特定功能,它们不可互换。因此,在使用晶体管时,始终要注意端子。

在实际晶体管中,发射极引线附近有一个用于识别的缺口。可以使用万用表区分PNP和NPN晶体管。下图显示了不同实际晶体管的外观。

Multimeter

到目前为止,我们已经讨论了晶体管的结构细节,但要了解晶体管的工作原理,首先我们需要了解偏置。

晶体管偏置

众所周知,晶体管是由两个二极管组成的,这里有两个结。由于一个结在发射极和基极之间,因此称为发射极-基极结,同样,另一个是集电极-基极结

偏置是通过提供电源来控制电路的工作。通过通过一些直流电源向电路提供偏置来控制两个PN结的功能。下图显示了晶体管是如何偏置的。

Biasing

通过查看上图,可以理解

  • N型材料提供负电源,P型材料提供正电源以使电路正向偏置

  • N型材料提供正电源,P型材料提供负电源以使电路反向偏置

施加电源后,由于发射极电阻非常小,发射极基极结始终处于正向偏置状态。集电极基极结处于反向偏置状态,其电阻略高。发射极结只需要小的正向偏置电压,而集电极结需要施加较高的反向偏置电压。

上述电路中所示的电流方向,也称为常规电流,是空穴电流的运动方向,与电子电流方向相反

PNP晶体管的工作原理

PNP晶体管的工作原理可以通过观察下图来解释,其中发射极-基极结正向偏置,集电极-基极结反向偏置。

PNP Transistor

电压VEE在发射极提供正电位,排斥P型材料中的空穴,这些空穴穿过发射极-基极结,到达基极区域。其中极少量的空穴与N型区域的自由电子复合。这产生了非常小的电流,构成基极电流IB。其余的空穴穿过集电极-基极结,构成集电极电流IC,这是空穴电流。

当空穴到达集电极端子时,来自电池负极的电子填充集电极中的空位。这个过程缓慢增加,少数载流子电子电流流过发射极,其中每个进入VEE正极的电子,都被一个向发射极结移动的空穴所取代。这构成了发射极电流IE

因此,我们可以理解:

  • PNP晶体管中的导电是通过空穴进行的。

  • 集电极电流略小于发射极电流。

  • 发射极电流的增加或减少会影响集电极电流。

NPN晶体管的工作原理

NPN晶体管的工作原理可以通过观察下图来解释,其中发射极-基极结正向偏置,集电极-基极结反向偏置。

NPN Transistor

电压VEE在发射极提供负电位,排斥N型材料中的电子,这些电子穿过发射极-基极结,到达基极区域。其中极少量的电子与P型区域的自由空穴复合。这产生了非常小的电流,构成基极电流IB。其余的电子穿过集电极-基极结,构成集电极电流IC

当电子离开集电极端子并进入电池正极时,来自电池VEE负极的电子进入发射极区域。这个过程缓慢增加,电子电流流过晶体管。

因此,我们可以理解:

  • NPN晶体管中的导电是通过电子进行的。

  • 集电极电流大于发射极电流。

  • 发射极电流的增加或减少会影响集电极电流。

晶体管的优点

使用晶体管有很多优点,例如:

  • 高电压增益。
  • 所需的电源电压较低。
  • 最适合低功率应用。
  • 体积小,重量轻。
  • 机械强度比真空管强。
  • 不需要像真空管那样进行外部加热。
  • 非常适合与电阻和二极管集成,以生产集成电路。

但也有一些缺点,例如,由于功耗较低,它们不能用于高功率应用。它们的输入阻抗较低,并且受温度影响。

晶体管组态

任何晶体管都有三个端子:发射极基极集电极。利用这三个端子,可以将晶体管连接到电路中,其中一个端子对输入和输出都共用,形成三种不同的连接方式。

这三种连接方式分别是共基极共发射极共集电极连接。在每种连接方式中,发射极结都正向偏置,集电极结都反向偏置。

共基极(CB)连接

顾名思义,基极端子被用作晶体管输入和输出的共用端子。NPN和PNP晶体管的共基极连接如下图所示。

Common Base Connection

为了便于理解,让我们考虑CB连接中的NPN晶体管。当施加发射极电压时,由于发射极正向偏置,来自负极的电子排斥发射极电子,电流流过发射极和基极到达集电极,从而形成集电极电流。在此过程中,集电极电压VCB保持恒定。

在CB连接中,输入电流是发射极电流IE,输出电流是集电极电流IC

电流放大系数(α)

当集电极电压VCB保持恒定时,集电极电流变化量(ΔIC)与发射极电流变化量(ΔIE)的比值称为电流放大系数。用α表示。

$\alpha = \frac{\Delta I_C}{\Delta I_E}$ (VCB恒定)

集电极电流的表达式

有了上述概念,让我们尝试推导出集电极电流的表达式。

除了发射极电流外,由于电子空穴复合,还有一部分基极电流IB流过基极端子。由于集电极-基极结反向偏置,还存在另一部分电流,是由少数载流子引起的。这部分电流可以理解为Ileakage(漏电流)。它是由于少数载流子引起的,因此非常小。

到达集电极端子的发射极电流为

$$\alpha I_E$$

总集电极电流

$$I_C = \alpha I_E + I_{leakage}$$

如果发射极-基极电压VEB = 0,即使这样,仍然存在一小部分漏电流,可以称为ICBO(集电极-基极电流,输出开路)。

因此,集电极电流可以表示为

$$I_C = \alpha I_E + I_{CBO}$$

$$I_E = I_C + I_B$$

$$I_C = \alpha (I_C + I_B) + I_{CBO}$$

$$I_C (1 - \alpha) = \alpha I_B + I_{CBO}$$

$$I_C = \frac{\alpha}{1 - \alpha}I_B + \frac{I_{CBO}}{1 - \alpha}$$

$$I_C = \left ( \frac{\alpha}{1 - \alpha} \right )I_B + \left ( \frac{1}{1 - \alpha} \right )I_{CBO}$$

因此,以上推导出的就是集电极电流的表达式。集电极电流的值取决于基极电流和漏电流,以及所用晶体管的电流放大系数。

CB连接的特性

  • 这种连接方式提供电压增益,但不提供电流增益。

  • 保持VCB恒定,随着发射极-基极电压VEB的略微增加,发射极电流IE也会增加。

  • 发射极电流IE与集电极电压VCB无关。

  • 集电极电压VCB仅在低电压下会影响集电极电流IC,前提是VEB保持恒定。

  • 输入电阻Ri是集电极基极电压VCB恒定时,发射极-基极电压变化量(ΔVEB)与发射极电流变化量(ΔIE)的比值。

$R_i = \frac{\Delta V_{EB}}{\Delta I_E}$ (VCB恒定)

  • 由于输入电阻值非常低,因此只需很小的VEB值即可产生较大的发射极电流IE

  • 输出电阻Ro是发射极电流IE恒定时,集电极基极电压变化量(ΔVCB)与集电极电流变化量(ΔIC)的比值。

$R_o = \frac{\Delta V_{CB}}{\Delta I_C}$ (IE恒定)

  • 由于输出电阻值非常高,因此VCB的大幅变化只会导致集电极电流IC发生很小的变化。

  • 这种连接方式对温度升高具有良好的稳定性。

  • CB连接用于高频应用。

共发射极(CE)连接

顾名思义,发射极端子被用作晶体管输入和输出的共用端子。NPN和PNP晶体管的共发射极连接如下图所示。

Common Emitter Connection

与CB连接一样,发射极结正向偏置,集电极结反向偏置。电子的流动方式相同。这里的输入电流是基极电流IB,输出电流是集电极电流IC

基极电流放大系数(β)

集电极电流变化量(ΔIC)与基极电流变化量(ΔIB)的比值称为基极电流放大系数。用β表示。

$$\beta = \frac{\Delta I_C}{\Delta I_B}$$

β与α之间的关系

让我们尝试推导出基极电流放大系数与发射极电流放大系数之间的关系。

$$\beta = \frac{\Delta I_C}{\Delta I_B}$$

$$\alpha = \frac{\Delta I_C}{\Delta I_E}$$

$$I_E = I_B + I_C$$

$$\Delta I_E = \Delta I_B + \Delta I_C$$

$$\Delta I_B = \Delta I_E - \Delta I_C$$

我们可以写成

$$\beta = \frac{\Delta I_C}{\Delta I_E - \Delta I_C}$$

除以ΔIE

$$\beta = \frac{\Delta I_C/\Delta I_E}{\frac{\Delta I_E}{\Delta I_E} - \frac{\Delta I_C}{\Delta I_E}}$$

我们有

$$\alpha = \Delta I_C / \Delta I_E$$

因此,

$$\beta = \frac{\alpha}{1 - \alpha}$$

从上述方程可以看出,当α接近1时,β趋于无穷大。

因此,共发射极连接中的电流增益非常高。这就是该电路连接在所有晶体管应用中被广泛使用的原因。

集电极电流的表达式

在共发射极连接中,IB是输入电流,IC是输出电流。

我们知道

$$I_E = I_B + I_C$$

以及

$$I_C = \alpha I_E + I_{CBO}$$

$$= \alpha(I_B + I_C) + I_{CBO}$$

$$I_C(1 - \alpha) = \alpha I_B + I_{CBO}$$

$$I_C = \frac{\alpha}{1 - \alpha}I_B + \frac{1}{1 - \alpha}I_{CBO}$$

如果基极电路开路,即IB = 0,

基极开路时的集电极发射极电流为ICEO

$$I_{CEO} = \frac{1}{1 - \alpha}I_{CBO}$$

将此值代入前一个方程,得到

$$I_C = \frac{\alpha}{1 - \alpha}I_B + I_{CEO}$$

$$I_C = \beta I_B + I_{CEO}$$

因此,获得了集电极电流的方程。

膝盖电压

在CE连接中,保持基极电流IB恒定,如果改变VCE,IC会近似增加到VCE的1v,然后保持恒定。VCE达到这个值时,集电极电流IC会随着VCE的变化而变化,这个VCE值被称为膝盖电压。当晶体管在CE连接中工作时,它们的工作电压高于这个膝盖电压。

CE连接的特性

  • 这种连接方式提供良好的电流增益和电压增益。

  • 保持VCE恒定,随着VBE的略微增加,基极电流IB的增加速度比CB连接快。

  • 对于高于膝盖电压的任何VCE值,IC近似等于βIB

  • 输入电阻Ri是集电极发射极电压VCE恒定时,基极发射极电压变化量(ΔVBE)与基极电流变化量(ΔIB)的比值。

$R_i = \frac{\Delta V_{BE}}{\Delta I_B}$ (VCE恒定)

  • 由于输入电阻值非常低,因此只需很小的VBE值即可产生较大的基极电流IB

  • 输出电阻Ro是基极电流IB恒定时,集电极发射极电压变化量(ΔVCE)与集电极电流变化量(ΔIC)的比值。

$R_o = \frac{\Delta V_{CE}}{\Delta I_C}$ (IB恒定)

  • CE电路的输出电阻小于CB电路的输出电阻。

  • 这种连接方式通常用于偏置稳定方法和音频频率应用。

共集电极(CC)组态

顾名思义,集电极端被用作晶体管输入和输出的公共端。NPN和PNP晶体管的共集电极连接如图所示。

Common Collector Connection

与CB和CE组态一样,发射结正向偏置,集电结反向偏置。电子的流动方式相同。输入电流是基极电流IB,输出电流是发射极电流IE

电流放大倍数(γ)

在共集电极(CC)组态中,发射极电流变化量(ΔIE)与基极电流变化量(ΔIB)的比率称为电流放大倍数。用γ表示。

$$\gamma = \frac{\Delta I_E}{\Delta I_B}$$

  • CC组态的电流增益与CE组态相同。
  • CC组态的电压增益始终小于1。

γ和α之间的关系

让我们尝试在γ和α之间建立一些关系。

$$\gamma = \frac{\Delta I_E}{\Delta I_B}$$

$$\alpha = \frac{\Delta I_C}{\Delta I_E}$$

$$I_E = I_B + I_C$$

$$\Delta I_E = \Delta I_B + \Delta I_C$$

$$\Delta I_B = \Delta I_E - \Delta I_C$$

代入IB的值,得到

$$\gamma = \frac{\Delta I_E}{\Delta I_E - \Delta I_C}$$

除以ΔIE

$$\gamma = \frac{\Delta I_E / \Delta I_E}{\frac{\Delta I_E}{\Delta I_E} - \frac{\Delta I_C}{\Delta I_E}}$$

$$= \frac{1}{1 - \alpha}$$

$$\gamma = \frac{1}{1 - \alpha}$$

集电极电流表达式

我们知道

$$I_C = \alpha I_E + I_{CBO}$$

$$I_E = I_B + I_C = I_B + (\alpha I_E + I_{CBO})$$

$$I_E(1 - \alpha) = I_B + I_{CBO}$$

$$I_E = \frac{I_B}{1 - \alpha} + \frac{I_{CBO}}{1 - \alpha}$$

$$I_C \cong I_E = (\beta + 1)I_B + (\beta + 1)I_{CBO}$$

以上是集电极电流的表达式。

CC组态的特性

  • 这种组态提供电流增益,但不提供电压增益。

  • 在CC组态中,输入电阻高,输出电阻低。

  • 该电路提供的电压增益小于1。

  • 集电极电流和基极电流之和等于发射极电流。

  • 输入和输出信号同相。

  • 该组态用作同相放大器输出。

  • 该电路主要用于阻抗匹配。也就是说,从高阻抗源驱动低阻抗负载。

晶体管工作区域

直流电源用于晶体管的操作。此直流电源提供给晶体管的两个PN结,影响这些发射极和集电结中多数载流子的作用。

根据我们的需求,结分别正向偏置和反向偏置。正向偏置是指对p型材料施加正电压,对n型材料施加负电压的条件。反向偏置是指对n型材料施加正电压,对p型材料施加负电压的条件。

晶体管偏置

提供合适的外部直流电压称为偏置。对晶体管的发射极和集电结进行正向或反向偏置。

这些偏置方法使晶体管电路工作在四种区域,例如放大区、饱和区、截止区反向放大区(很少使用)。通过查看下表可以了解这一点。

发射结 集电结 工作区域
正向偏置 正向偏置 饱和区
正向偏置 反向偏置 放大区
反向偏置 正向偏置 反向放大区
反向偏置 反向偏置 截止区

在这些区域中,反向放大区只是放大区的反向,不适用于任何应用,因此不使用。

放大区

这是晶体管具有许多应用的区域。这也称为线性区。晶体管在此区域工作时,更适合用作放大器

以下电路图显示了在放大区工作的晶体管。

Active Region

该区域位于饱和区和截止区之间。当发射结正向偏置且集电结反向偏置时,晶体管在放大区工作。

在放大状态下,集电极电流是基极电流的β倍,即

$$I_C = \beta I_B$$

其中IC = 集电极电流,β = 电流放大倍数,IB = 基极电流。

饱和区

这是晶体管倾向于表现为闭合开关的区域。晶体管的集电极和发射极被短路。在此工作模式下,集电极和发射极电流最大。

下图显示了在饱和区工作的晶体管。

Saturated Region

当发射结和集电结都正向偏置时,晶体管在饱和区工作。

在饱和模式下,

$$\beta < \frac{I_C}{I_B}$$

由于在饱和区晶体管倾向于表现为闭合开关,

$$I_C = I_E$$

其中IC = 集电极电流,IE = 发射极电流。

截止区

这是晶体管倾向于表现为开路开关的区域。晶体管的集电极和基极被断开。在此工作模式下,集电极、发射极和基极电流均为零。

下图显示了在截止区工作的晶体管。

Cutoff Region

当发射结和集电结都反向偏置时,晶体管在截止区工作。

由于在截止区,集电极电流、发射极电流和基极电流都为零,我们可以写成

$$I_C = I_E = I_B = 0$$

其中IC = 集电极电流,IE = 发射极电流,IB = 基极电流。

晶体管负载线分析

到目前为止,我们已经讨论了晶体管的不同工作区域。但在所有这些区域中,我们发现晶体管在放大区工作良好,因此也称为线性区。晶体管的输出是集电极电流和集电极电压。

输出特性

当考虑晶体管的输出特性时,对于不同的输入值,曲线如下所示。

Transistor Output

在上图中,输出特性是在不同基极电流IB值下,集电极电流IC和集电极电压VCE之间绘制的。这里考虑不同的输入值以获得不同的输出曲线。

负载线

当考虑最大可能的集电极电流值时,该点将出现在Y轴上,这也就是饱和点。同样,当考虑最大可能的集电极发射极电压值时,该点将出现在X轴上,也就是截止点

当连接这两点的直线被绘制出来时,这样的直线可以称为负载线。之所以这样称呼,是因为它象征着负载处的输出。这条线在输出特性曲线上绘制时,与一个称为工作点静态点或简称Q点的点接触。

负载线的概念可以通过下图理解。

Load Line

负载线通过连接饱和点和截止点绘制。这两点之间的区域是线性区。晶体管在此线性区充当良好的放大器。

如果仅在对晶体管进行直流偏置但未施加输入信号时绘制此负载线,则此负载线称为直流负载线。而是在施加输入信号以及直流电压的条件下绘制的负载线,则称为交流负载线

直流负载线

当晶体管被偏置且在其输入端未施加信号时,在此条件下绘制的负载线可以理解为直流条件。这里不会有放大作用,因为信号不存在。电路将如下图所示。

Signal Absent

在任何给定时间,集电极发射极电压的值将为

$$V_{CE} = V_{CC} - I_C R_C$$

由于VCC和RC是固定值,因此上述公式是一次方程,因此在输出特性上将是一条直线。这条线称为直流负载线。下图显示了直流负载线。

DC Load Line

要获得负载线,需要确定直线的两个端点。假设这两个点为A和B。

要获得A

当集电极发射极电压VCE = 0时,集电极电流最大,等于VCC/RC。这给出了VCE的最大值。表示如下

$$V_{CE} = V_{CC} - I_C R_C$$

$$0 = V_{CC} - I_C R_C$$

$$I_C = V_{CC}/R_C$$

这给出了集电极电流轴上的点A (OA = VCC/RC),如上图所示。

要获得B

当集电极电流IC = 0时,集电极发射极电压最大,将等于VCC。这给出了IC的最大值。表示如下

$$V_{CE} = V_{CC} - I_C R_C$$

$$= V_{CC}$$

(AS IC = 0)

这给出了点B,这意味着(OB = VCC)在集电极发射极电压轴上,如上图所示。

因此,我们得到了饱和点和截止点的确定,并了解到负载线是一条直线。所以,可以绘制直流负载线。

交流负载线

前面讨论的直流负载线分析了在未施加交流电压时的集电极电流和电压的变化。而交流负载线给出了峰峰值电压,或给定放大器的最大可能输出摆幅。

我们将考虑CE放大器的交流等效电路以供理解。

AC Load Line

从上图可以看出,

$$V_{CE} = (R_C // R_1) \times I_C$$

$$r_C = R_C // R_1$$

为了使晶体管能够充当放大器,它应该保持在放大区。静态点以这样一种方式选择,即最大输入信号偏移在负半周期和正半周期上是对称的。

因此,

$V_{max} = V_{CEQ}$ 和 $V_{min} = -V_{CEQ}$

其中VCEQ是静态点处的发射极-集电极电压

下图表示交流负载线,它在饱和点和截止点之间绘制。

Ac Graph

从上图可以看出,饱和点处的电流IC为

$$I_{C(sat)} = I_{CQ} + (V_{CEQ}/r_C)$$

截止点处的电压VCE

$$V_{CE(off)} = V_{CEQ} + I_{CQ}r_C$$

因此,对于对应的VCEQ = VCEQ / (RC // R1),最大电流为

$$I_{CQ} = I_{CQ} * (R_C // R_1)$$

因此,通过添加静态电流,交流负载线的端点为

$$I_{C(sat)} = I_{CQ} + V_{CEQ}/ (R_C // R_1)$$

$$V_{CE(off)} = V_{CEQ} + I_{CQ} * (R_C // R_1)$$

交流和直流负载线

当交流和直流负载线在图上表示时,可以理解它们并不相同。这两条线在Q点静态工作点处相交。交流负载线的端点是饱和点和截止点。从下图可以理解这一点。

AC DC Line

从上图可以看出,当基极电流IB值为10mA时,得到静态工作点(黑点)。这是交流和直流负载线相交的点。

在下一章中,我们将详细讨论静态工作点操作点的概念。

工作点

当连接饱和点和截止点的一条线时,这样的线可以称为负载线。这条线在输出特性曲线上绘制时,与一个称为工作点的点相接触。

这个工作点也称为静态工作点或简称为Q点。可能存在许多这样的交点,但Q点的选择方式是,无论交流信号摆幅如何,晶体管都保持在放大区。

下图显示了如何表示工作点。

Operating

工作点不应受到干扰,因为它应该保持稳定以实现保真放大。因此,静态工作点或Q点是实现保真放大的值。

保真放大

增强信号强度的过程称为放大。这种放大如果在不损失信号成分的情况下完成,则称为保真放大

保真放大是通过增强信号强度来获得输入信号完整部分的过程。当在输入端施加交流信号时,就会发生这种情况。

Faithful Amplification

在上图中,施加的输入信号被完全放大并重现,没有任何损失。这可以理解为保真放大

工作点的选择使得它位于放大区,并有助于在没有任何损失的情况下重现完整的信号。

如果工作点考虑在饱和点附近,则放大效果如下。

Near Saturation Point

如果工作点考虑在截止点附近,则放大效果如下。

Cutoff Point

因此,工作点的放置是实现保真放大的一个重要因素。但是,为了使晶体管能够正常工作作为放大器,其输入电路(即基极-发射极结)保持正向偏置,其输出电路(即集电极-基极结)保持反向偏置。

因此,放大后的信号包含与输入信号相同的信息,而信号强度则增强了。

保真放大的关键因素

为了确保保真放大,必须满足以下基本条件。

  • 合适的零信号集电极电流
  • 任何时刻的最小合适的基极-发射极电压(VBE)。
  • 任何时刻的最小合适的集电极-发射极电压(VCE)。

满足这些条件确保了晶体管在输入正向偏置和输出反向偏置的放大区工作。

合适的零信号集电极电流

为了理解这一点,让我们考虑下图所示的NPN晶体管电路。基极-发射极结正向偏置,集电极-发射极结反向偏置。当在输入端施加信号时,NPN晶体管的基极-发射极结对于输入的正半周期正向偏置,因此出现在输出端。

对于负半周期,相同的结反向偏置,因此电路不导通。这导致失真放大,如下面的图所示。

Unfaithful Amplification

现在让我们在基极电路中引入一个电池VBB。此电压的大小应足以使晶体管的基极-发射极结即使在输入信号的负半周期也保持正向偏置。当不施加输入信号时,由于VBB,电流在电路中流动。这称为零信号集电极电流IC

在输入的正半周期,基极-发射极结正向偏置更多,因此集电极电流增加。在输入的负半周期,输入结正向偏置较少,因此集电极电流减小。因此,输入的两个周期都出现在输出端,因此产生保真放大,如下面的图所示。

Faithful Result

因此,为了实现保真放大,必须流过合适的零信号集电极电流。零信号集电极电流的值应至少等于仅由于信号引起的集电极电流的最大值。

任何时刻的合适的最小VBE

基极到发射极的最小电压VBE应大于结正向偏置的开启电压。硅晶体管导通所需的最小电压为0.7v,锗晶体管导通所需的最小电压为0.5v。如果基极-发射极电压VBE大于此电压,则势垒被克服,因此基极电流和集电极电流急剧增加。

因此,如果VBE在输入信号的任何部分降低,则由于产生的集电极电流较小,该部分将被放大到较小程度,从而导致失真放大。

任何时刻的合适的最小VCE

为了实现保真放大,集电极发射极电压VCE不应低于开启电压,这称为膝盖电压。如果VCE小于膝盖电压,则集电极基极结不会被正确反向偏置。然后集电极不能吸引由发射极发射的电子,它们将流向基极,从而增加基极电流。因此,β的值下降。

因此,如果VCE在输入信号的任何部分降低,则该部分将被放大到较小程度,从而导致失真放大。因此,如果VCE大于VKNEE,则集电极基极结被正确反向偏置,并且β的值保持恒定,从而导致保真放大。

晶体管作为放大器

为了使晶体管充当放大器,它应该被正确偏置。我们将在下一章讨论正确偏置的必要性。在这里,让我们关注晶体管如何作为放大器工作。

晶体管放大器

晶体管通过提高弱信号的强度来充当放大器。施加到发射极基极结的直流偏置电压使其保持正向偏置状态。无论信号的极性如何,都会保持这种正向偏置。下图显示了晶体管连接为放大器时的外观。

Transistor

输入电路中的低电阻使输入信号的任何微小变化都能导致输出端产生明显的变化。由输入信号引起的射极电流导致集电极电流,当其流过负载电阻RL时,会在其上产生较大的电压降。因此,小的输入电压会导致大的输出电压,这表明晶体管充当放大器。

示例

假设施加的输入电压变化了0.1v,这进一步导致射极电流变化了1mA。这个射极电流显然会产生集电极电流的变化,这也将是1mA。

放置在集电极上的5kΩ负载电阻会产生

5 kΩ × 1 mA = 5V

因此,可以观察到输入端0.1v的变化导致输出端5v的变化,这意味着信号的电压电平被放大了。

放大器的性能

由于大多采用共射极连接方式,因此让我们首先了解一些关于这种连接方式的重要术语。

输入电阻

由于输入电路正向偏置,因此输入电阻将很低。输入电阻是基极-发射极结对信号流动的阻抗。

根据定义,它是基极-发射极电压(ΔVBE)的小变化与在恒定集电极-发射极电压下产生的基极电流(ΔIB)变化的比率。

输入电阻,$R_i = \frac{\Delta V_{BE}}{\Delta I_B}$

其中Ri = 输入电阻,VBE = 基极-发射极电压,IB = 基极电流。

输出电阻

晶体管放大器的输出电阻非常高。集电极电流随集电极-发射极电压的变化而变化非常小。

根据定义,它是集电极-发射极电压(ΔVCE)变化与在恒定基极电流下产生的集电极电流(ΔIC)变化的比率。

输出电阻 = $R_o = \frac{\Delta V_{CE}}{\Delta I_C}$

其中Ro = 输出电阻,VCE = 集电极-发射极电压,IC = 集电极-发射极电压。

有效集电极负载

负载连接在晶体管的集电极上,对于单级放大器,输出电压取自晶体管的集电极,对于多级放大器,输出电压取自晶体管电路的级联级。

根据定义,它是交流集电极电流所看到的总负载。在单级放大器的情况下,有效集电极负载是RC和Ro的并联组合。

有效集电极负载,$R_{AC} = R_C // R_o$

$$= \frac{R_C \times R_o}{R_C + R_o} = R_{AC}$$

因此,对于单级放大器,有效负载等于集电极负载RC

在多级放大器(即具有多个放大级)中,下一级的输入电阻Ri也会影响。

有效集电极负载成为RC、Ro和Ri的并联组合,即

有效集电极负载,$R_{AC} = R_C // R_o // R_i$

$$R_C // R_i = \frac{R_C R_i}{R_C + R_i}$$

由于输入电阻Ri非常小,因此有效负载降低。

电流增益

当观察输入和输出电流的变化时,电流方面的增益称为电流增益。根据定义,它是集电极电流(ΔIC)变化与基极电流(ΔIB)变化的比率。

电流增益,$\beta = \frac{\Delta I_C}{\Delta I_B}$

β的值范围从20到500。电流增益表明输入电流在集电极电流中变为β倍。

电压增益

当观察输入和输出电流的变化时,电压方面的增益称为电压增益。根据定义,它是输出电压(ΔVCE)变化与输入电压(ΔVBE)变化的比率。

电压增益,$A_V = \frac{\Delta V_{CE}}{\Delta V_{BE}}$

$$= \frac{输出电流变化 \times 有效负载}{输入电流变化 \times 输入电阻}$$

$$= \frac{\Delta I_C \times R_{AC}}{\Delta I_B \times R_i} = \frac{\Delta I_C}{\Delta I_B} \times \frac{R_{AC}}{R_i} = \beta \times \frac{R_{AC}}{R_i}$$

对于单级,RAC = RC

但是,对于多级,

$$R_{AC} = \frac{R_C \times R_i}{R_C + R_i}$$

其中Ri是下一级的输入电阻。

功率增益

当观察输入和输出电流的变化时,功率方面的增益称为功率增益

根据定义,它是输出信号功率与输入信号功率的比率。

功率增益,$A_P = \frac{(\Delta I_C)^2 \times R_{AC}}{(\Delta I_B)^2 \times R_i}$

$$= \left ( \frac{\Delta I_C}{\Delta I_B} \right ) \times \frac{\Delta I_C \times R_{AC}}{\Delta I_B \times R_i}$$

= 电流增益 × 电压增益

因此,这些都是指放大器性能的所有重要术语。

晶体管偏置

偏置是提供直流电压以帮助电路工作的过程。晶体管被偏置以使发射极基极结正向偏置,集电极基极结反向偏置,以便它保持在放大区,以充当放大器。

在上一章中,我们解释了如果输入和输出部分都偏置,晶体管如何充当一个良好的放大器。

晶体管偏置

当信号通过时,零信号集电极电流的正常流动和集电极-发射极电压的正常维持被称为**晶体管偏置**。提供晶体管偏置的电路称为**偏置电路**。

直流偏置的必要性

如果给BJT输入一个非常小的电压信号,它就不能被放大。因为,对于BJT来说,要放大信号,必须满足两个条件。

  • 输入电压应超过晶体管**导通电压**,以便晶体管**导通**。

  • BJT应处于**放大区**,才能作为**放大器**工作。

如果通过外部电源给BJT提供合适的直流电压和电流,使BJT工作在放大区并叠加待放大的交流信号,则可以避免此问题。所给定的直流电压和电流的选择使得晶体管在整个输入交流周期内都保持在放大区。因此需要直流偏置。

下图显示了一个晶体管放大器,它在输入和输出电路中都提供了直流偏置。

DC Biasing

为了使晶体管能够作为理想的放大器工作,工作点应保持稳定。让我们看看影响工作点稳定的因素。

影响工作点的因素

影响工作点的主要因素是温度。由于温度变化,工作点会发生偏移。

随着温度升高,ICE、β、VBE的值都会受到影响。

  • ICBO翻倍(每升高10o翻倍)
  • VBE降低2.5mv(每升高1o降低2.5mv)

因此,影响工作点的主要问题是温度。因此,应使工作点与温度无关,以实现稳定性。为了实现这一点,引入了偏置电路。

稳定性

使工作点与温度变化或晶体管参数变化无关的过程称为**稳定**。

一旦实现了稳定,IC和VCE的值就与温度变化或晶体管更换无关。良好的偏置电路有助于工作点的稳定。

稳定性的必要性

由于以下原因,必须实现工作点的稳定。

  • IC的温度依赖性
  • 个体差异
  • 热失控

让我们详细了解这些概念。

IC的温度依赖性

由于集电极电流IC的表达式为

$$I_C = \beta I_B + I_{CEO}$$

$$= \beta I_B + (\beta + 1) I_{CBO}$$

集电极漏电流ICBO受温度变化的影响很大。为了解决这个问题,偏置条件设置为零信号集电极电流IC = 1 mA。因此,需要稳定工作点,即需要保持IC恒定。

个体差异

由于每个晶体管的β值和VBE值都不相同,因此每当更换晶体管时,工作点都会发生变化。因此,需要稳定工作点。

热失控

由于集电极电流IC的表达式为

$$I_C = \beta I_B + I_{CEO}$$

$$= \beta I_B + (\beta + 1)I_{CBO}$$

集电极电流和集电极漏电流的流动都会导致热耗散。如果工作点不稳定,就会出现累积效应,从而增加这种热耗散。

这种不稳定晶体管的自毁称为**热失控**。

为了避免**热失控**和晶体管损坏,必须稳定工作点,即保持IC恒定。

稳定系数

可以理解,即使ICBO或ICO发生变化,也应保持IC恒定。偏置电路在维持这一点方面成功的程度由**稳定系数**来衡量。它用**S**表示。

根据定义,在β和IB恒定的情况下,集电极电流IC相对于集电极漏电流ICO的变化率称为**稳定系数**。

$S = \frac{d I_C}{d I_{CO}}$ 在IB和β恒定的情况下

因此,我们可以理解,集电极漏电流的任何变化都会极大地改变集电极电流。稳定系数应尽可能低,以使集电极电流不受影响。S=1是理想值。

CE组态稳定系数的一般表达式可以如下获得。

$$I_C = \beta I_B + (\beta + 1)I_{CO}$$

对上述表达式关于IC求导,得到

$$1 = \beta \frac{d I_B}{d I_C} + (\beta + 1)\frac{d I_{CO}}{dI_C}$$

或者

$$1 = \beta \frac{d I_B}{d I_C} + \frac{(\beta + 1)}{S}$$

因为$\frac{d I_{CO}}{d I_C} = \frac{1}{S}$

或者

$$S = \frac{\beta + 1}{1 - \beta \left (\frac{d I_B}{d I_C} \right )}$$

因此,稳定系数S取决于β、IB和IC

晶体管偏置方法

晶体管电路中的偏置是通过使用两个直流电源VBB和VCC来完成的。将直流电源减少到一个电源而不是两个电源在经济上是可行的,这也使电路更简单。

常用的晶体管偏置方法有

  • 基极电阻法
  • 集电极到基极偏置
  • 带集电极反馈电阻的偏置
  • 分压偏置

所有这些方法都具有相同的基本原理,即在零信号条件下从VCC获得所需的IB和IC值。

基极电阻法

顾名思义,在这种方法中,一个高阻值的电阻RB连接到基极。所需的零信号基极电流由VCC提供,VCC流过RB。基极-发射极结正向偏置,因为基极相对于发射极是正的。

可以通过选择合适的基极电阻RB值,使所需的零信号基极电流以及集电极电流(因为IC = βIB)流动。因此,需要知道RB的值。下图显示了基极电阻偏置电路的样子。

Biasing Circuit

设IC为所需的零信号集电极电流。因此,

$$I_B = \frac{I_C}{\beta}$$

考虑从VCC、基极、发射极和地之间的闭合电路,应用基尔霍夫电压定律,得到:

$$V_{CC} = I_B R_B + V_{BE}$$

或者

$$I_B R_B = V_{CC} - V_{BE}$$

因此

$$R_B = \frac{V_{CC} - V_{BE}}{I_B}$$

由于VBE通常比VCC小得多,因此可以忽略不计,误差很小。然后,

$$R_B = \frac{V_{CC}}{I_B}$$

我们知道VCC是一个固定的已知量,IB选择一个合适的值。由于RB可以直接求出,因此这种方法被称为**固定偏置法**。

稳定系数

$$S = \frac{\beta + 1}{1 - \beta \left ( \frac{d I_B}{d I_C} \right )}$$

在固定偏置偏置方法中,IB与IC无关,因此,

$$\frac{d I_B}{d I_C} = 0$$

将上述值代入前一个方程,

稳定系数,$S = \beta + 1$

因此,固定偏置中的稳定系数为(β+1),这意味着IC的变化是ICO变化的(β+1)倍。

优点

  • 电路简单。
  • 只需要一个电阻RE
  • 偏置条件易于设置。
  • 没有负载效应,因为基极-发射极结处没有电阻。

缺点

  • 稳定性差,因为无法阻止热量产生。

  • 稳定系数非常高。因此,发生热失控的可能性很大。

因此,这种方法很少使用。

集电极到基极偏置

集电极到基极偏置电路与基极偏置电路相同,只是基极电阻RB连接到集电极而不是VCC电源,如下图所示。

Collector Base

该电路有助于显着提高稳定性。如果IC的值增加,则RL上的电压增加,因此VCE也增加。这反过来又会降低基极电流IB。此操作在一定程度上补偿了最初的增加。

计算获得零信号集电极电流IC所需的RB值如下。

RL上的压降将为

$$R_L = (I_C + I_B)R_L \cong I_C R_L$$

从图中,

$$I_C R_L + I_B R_B + V_{BE} = V_{CC}$$

或者

$$I_B R_B = V_{CC} - V_{BE} - I_C R_L$$

因此

$$R_B = \frac{V_{CC} - V_{BE} - I_C R_L}{I_B}$$

或者

$$R_B = \frac{(V_{CC} - V_{BE} - I_C R_L)\beta}{I_C}$$

应用KVL我们有

$$(I_B + I_C)R_L + I_B R_B + V_{BE} = V_{CC}$$

或者

$$I_B(R_L + R_B) + I_C R_L + V_{BE} = V_{CC}$$

因此

$$I_B = \frac{V_{CC} - V_{BE} - I_C R_L}{R_L + R_B}$$

由于VBE几乎与集电极电流无关,我们得到

$$\frac{d I_B}{d I_C} = - \frac{R_L}{R_L + R_B}$$

我们知道

$$S = \frac{1 + \beta}{1 - \beta (d I_B / d I_C)}$$

因此

$$S = \frac{1 + \beta}{1 + \beta \left ( \frac{R_L}{R_L + R_B} \right )}$$

此值小于固定偏置电路获得的(1+β)。因此,稳定性有所提高。

该电路提供负反馈,降低了放大器的增益。因此,集电极到基极偏置电路的稳定性提高是以牺牲交流电压增益为代价的。

带集电极反馈电阻的偏置

在这种方法中,基极电阻RB的一端连接到基极,另一端连接到集电极,顾名思义。在此电路中,零信号基极电流由VCB决定,而不是由VCC决定。

很明显,VCB使基极-发射极结正向偏置,因此基极电流IB流过RB。这导致零信号集电极电流在电路中流动。下图显示了带集电极反馈电阻的偏置电路。

Collector Feedback

计算获得零信号电流IC所需的RB值如下。

$$V_{CC} = I_C R_C + I_B R_B + V_{BE}$$

或者

$$R_B = \frac{V_{CC} - V_{BE} - I_C R_C}{I_B}$$

$$= \frac{V_{CC} - V_{BE} - \beta I_B R_C}{I_B}$$

因为 $I_C = \beta I_B$

或者,

$$V_{CE} = V_{BE} + V_{CB}$$

或者

$$V_{CB} = V_{CE} - V_{BE}$$

因为

$$R_B = \frac{V_{CB}}{I_B} = \frac{V_{CE} - V_{BE}}{I_B}$$

其中

$$I_B = \frac{I_C}{\beta}$$

数学上,

稳定系数,$S < (\beta + 1)$

因此,这种方法比固定偏置提供了更好的热稳定性。

电路的Q点值显示为

$$I_C = \frac{V_{CC} - V_{BE}}{R_B/ \beta + R_C}$$

$$V_{CE} = V_{CC} - I_C R_C$$

优点

  • 该电路简单,因为它只需要一个电阻。
  • 该电路提供了一些稳定性,用于较小的变化。

缺点

  • 该电路没有提供良好的稳定性。
  • 该电路提供负反馈。

分压偏置法

在所有提供偏置和稳定的方法中,**分压偏置法**是最突出的方法。这里,使用了两个电阻R1和R2,它们连接到VCC并提供偏置。发射极中使用的电阻RE提供稳定。

分压这个名称来源于由R1和R2形成的分压器。R2上的压降使基极-发射极结正向偏置。这导致基极电流,从而在零信号条件下导致集电极电流流动。下图显示了分压偏置法电路。

Voltage Divider

假设流过电阻R1的电流为I1。由于基极电流IB非常小,因此可以合理地认为流过R2的电流也为I1

现在让我们尝试推导出集电极电流和集电极电压的表达式。

集电极电流,IC

从电路中可以看出,

$$I_1 = \frac{V_{CC}}{R_1 + R_2}$$

因此,电阻R2上的电压为

$$V_2 = \left ( \frac{V_{CC}}{R_1 + R_2}\right ) R_2$$

将基尔霍夫电压定律应用于基极电路,

$$V_2 = V_{BE} + V_E$$

$$V_2 = V_{BE} + I_E R_E$$

$$I_E = \frac{V_2 - V_{BE}}{R_E}$$

由于IE ≈ IC

$$I_C = \frac{V_2 - V_{BE}}{R_E}$$

从上述表达式可以看出,IC不依赖于β。VBE非常小,以至于IC根本不受VBE的影响。因此,该电路中的IC几乎独立于晶体管参数,因此实现了良好的稳定性。

集电极-发射极电压,VCE

将基尔霍夫电压定律应用于集电极侧,

$$V_{CC} = I_C R_C + V_{CE} + I_E R_E$$

由于IE ≅ IC

$$= I_C R_C + V_{CE} + I_C R_E$$

$$= I_C(R_C + R_E) + V_{CE}$$

因此,

$$V_{CE} = V_{CC} - I_C(R_C + R_E)$$

RE在此电路中提供了极好的稳定性。

$$V_2 = V_{BE} + I_C R_E$$

假设温度升高,则集电极电流IC减小,这导致RE上的压降增加。由于R2上的压降为V2,它独立于IC,因此VBE的值减小。IB的减小值倾向于将IC恢复到原始值。

稳定系数

该电路的**稳定系数**方程如下所示

稳定系数 = $S = \frac{(\beta + 1) (R_0 + R_3)}{R_0 + R_E + \beta R_E}$

$$= (\beta + 1) \times \frac{1 + \frac{R_0}{R_E}}{\beta + 1 + \frac{R_0}{R_E}}$$

其中

$$R_0 = \frac{R_1 R_2}{R_1 + R_2}$$

如果R0/RE的比率非常小,则与1相比可以忽略R0/RE,稳定系数变为

稳定系数 = $S = (\beta + 1) \times \frac{1}{\beta + 1} = 1$

这是S的最小可能值,并导致最大可能的热稳定性。

偏置补偿

到目前为止,我们已经看到了不同的稳定技术。稳定性是由于负反馈作用产生的。负反馈虽然提高了工作点的稳定性,但也降低了放大器的增益。

由于放大器的增益是一个非常重要的考虑因素,因此使用一些补偿技术来保持优异的偏置和热稳定性。现在让我们了解一下这些偏置补偿技术。

二极管补偿不稳定性

这些是使用二极管实现补偿技术的电路,以解决偏置不稳定性。稳定技术是指使用允许IB变化以保持IC相对恒定的电阻偏置电路。

有两种类型的二极管补偿方法。它们是 -

  • 由于VBE变化引起的不稳定性的二极管补偿
  • 由于ICO变化引起的不稳定性的二极管补偿

让我们详细了解这两种补偿方法。

由于VBE变化引起的不稳定性的二极管补偿

在硅晶体管中,VBE值的改变会导致IC的改变。可以在发射极电路中使用二极管来补偿VBE或ICO的变化。由于使用的二极管和晶体管材料相同,因此二极管上的电压VD与晶体管的VBE具有相同的温度系数。

下图显示了具有稳定和补偿的自偏置。

Self Bias

二极管D由电源VDD和电阻RD正向偏置。VBE随温度的变化与VD随温度的变化相同,因此(VBE – VD)保持恒定。因此,尽管VBE发生变化,IC仍然保持恒定。

由于ICO变化引起的不稳定性的二极管补偿

下图显示了晶体管放大器的电路图,其中使用二极管D来补偿ICO的变化。

Compensation

因此,二极管的反向饱和电流IO将随着温度以与晶体管集电极饱和电流ICO相同的速率增加。

$$I = \frac{V_{CC} - V_{BE}}{R} \cong \frac{V_{CC}}{R} = 常数$$

二极管D由VBE反向偏置,并且流过它的电流是反向饱和电流IO

现在基极电流为,

$$I_B = I - I_O$$

将上述值代入集电极电流的表达式。

$$I_C = \beta (I - I_O) + (1 + \beta)I_{CO}$$

如果β ≫ 1,

$$I_C = \beta I - \beta I_O + \beta I_{CO}$$

I几乎是恒定的,如果二极管的IO和晶体管的ICO在工作温度范围内相互跟踪,则IC保持恒定。

其他补偿

还有其他补偿技术,这些技术是指使用温度敏感器件(如二极管、晶体管、热敏电阻、敏敏电阻等)来补偿电流的变化。

这种方法中有两种流行类型的电路,一种使用热敏电阻,另一种使用敏敏电阻。让我们看看它们。

热敏电阻补偿

热敏电阻是一种温度敏感器件。它具有负温度系数。热敏电阻的电阻在温度降低时增加,在温度升高时降低。下图显示了具有热敏电阻补偿的自偏置放大器。

Thermistor

在放大器电路中,ICO、VBE和β随温度发生的变化会增加集电极电流。热敏电阻用于最大程度地减少集电极电流的增加。随着温度升高,热敏电阻的电阻RT降低,这增加了流过它的电流和电阻RE的电流。现在,RE上产生的电压增加,这反向偏置了发射极结。这种反向偏置非常高,以至于提供正向偏置的电阻R1和R2的影响也降低了。此操作减少了集电极电流的上升。

因此,热敏电阻的温度敏感性补偿了由于温度引起的集电极电流的增加。

敏敏电阻补偿

敏敏电阻是一种重掺杂半导体,具有正温度系数。敏敏电阻的电阻随着温度的升高而增加,随着温度的降低而降低。下图显示了具有敏敏电阻补偿的自偏置放大器。

Sensistor

在上图中,敏敏电阻可以并联放置在R1上或并联放置在RE上。随着温度升高,并联组合(热敏电阻和R1)的电阻增加,它们的压降也增加。这降低了R2上的压降。由于此电压的降低,净正向发射极偏置降低。结果,IC降低。

因此,通过使用敏敏电阻,可以控制由于ICO、VBE和β由于温度而增加引起的集电极电流的上升。

热阻

晶体管是一种依赖于温度的器件。当晶体管工作时,集电极结会产生大量的电子流,因此会产生大量的热量。如果热量进一步增加超过允许的限度,则会损坏结,从而损坏晶体管。

为了保护自己免受损坏,晶体管将热量从结散发出到晶体管外壳,然后从外壳散发出到周围的空气中。

令,环境温度或周围空气的温度 = TAoC

并且,晶体管的集电极-基极结的温度 = TJoC

由于TJ > TA,差值TJ - TA大于晶体管中耗散的功率PD将更大。因此,

$$T_J - T_A \propto P_D$$

$$T_J - T_A = HP_D$$

其中H是比例常数,称为**热阻**。

热阻是指从结到周围空气的热流阻力。它用H表示。

$$H = \frac{T_J - T_A}{P_D}$$

H的单位为oC/瓦。

如果热阻低,则热量从晶体管传递到空气的过程将很容易。如果晶体管外壳较大,则散热效果会更好。这是通过使用散热器实现的。

散热器

处理较大功率的晶体管在工作期间会散发出更多的热量。如果这些热量没有得到妥善散失,可能会损坏晶体管。因此,功率晶体管通常安装在大型金属外壳上,以提供更大的面积来辐射在其工作期间产生的热量。

Heat Sink

有助于从晶体管散发额外热量的金属片称为**散热器**。散热器的能力取决于其材料、体积、面积、形状、外壳与散热器之间的接触以及散热器周围的空气运动。

散热器是在考虑所有这些因素后选择的。图片显示了一个带有散热器的功率晶体管。

上图中一个微小的晶体管固定在一个较大的金属片上,以散发其热量,从而防止晶体管损坏。

热失控

使用散热器可以避免热失控问题。热失控是指温度升高导致温度进一步升高,最终导致器件本身损坏的情况。这是一种不受控制的正反馈。

散热器并非唯一需要考虑的因素;其他因素,例如工作点、环境温度和使用的晶体管类型,也可能导致热失控。

基本放大器

我们希望您在上一章中已经获得了关于工作点、其稳定性和补偿技术的足够知识。现在让我们尝试了解基本放大器电路的基本概念。

电子信号包含一些信息,如果信号强度不足,则无法利用这些信息。增加信号强度的过程称为放大。几乎所有电子设备都必须包含一些放大信号的方法。我们在医疗设备、科学仪器、自动化、军事工具、通信设备甚至家用设备中都发现了放大器的使用。

实际应用中的放大是使用多级放大器完成的。将多个单级放大器级联起来形成多级放大器。让我们看看如何构建单级放大器,它是多级放大的基础。

单级晶体管放大器

当仅使用一个晶体管及其相关电路来放大弱信号时,该电路称为单级放大器

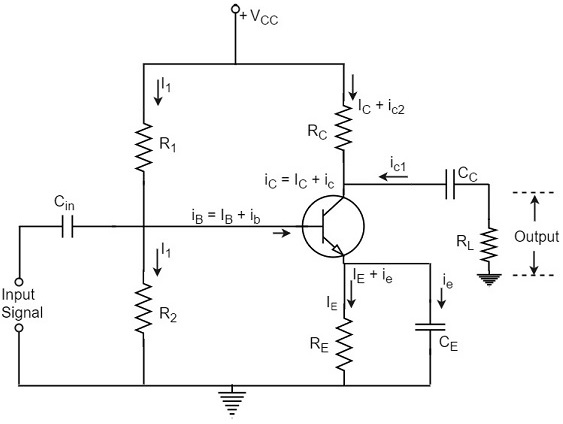
分析单级放大器电路的工作原理,使我们能够轻松理解多级放大器电路的形成和工作原理。单级晶体管放大器包含一个晶体管、偏置电路和其他辅助元件。以下电路图显示了单级晶体管放大器的样子。

Single Stage

当如图所示向晶体管基极输入一个微弱的输入信号时,会有少量基极电流流过。由于晶体管的作用,晶体管集电极会有更大的电流流过。(因为集电极电流是基极电流的β倍,这意味着IC = βIB)。现在,随着集电极电流的增加,电阻RC上的压降也会增加,这被收集作为输出。

因此,基极处的小输入被放大为集电极输出处幅度和强度更大的信号。因此,这个晶体管充当放大器。

晶体管放大器的实际电路

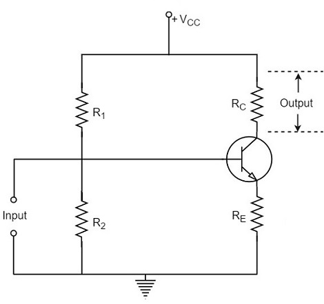
实际晶体管放大器的电路如下图所示,它表示一个分压偏置电路。

Practical Circuit

下面描述了各种突出的电路元件及其功能。

偏置电路

电阻R1、R2和RE构成偏置和稳定电路,有助于建立适当的工作点。

输入电容Cin

该电容将输入信号耦合到晶体管的基极。输入电容Cin允许交流信号通过,但将信号源与R2隔离。如果不存在该电容,则输入信号将直接施加,这会改变R2处的偏置。

耦合电容CC

该电容位于一个级的末端,并将其连接到下一级。因为它耦合两个级,所以称为耦合电容。该电容阻止了一个级的直流进入另一个级,但允许交流通过。因此,它也称为隔直电容

由于存在耦合电容CC,因此电阻RL上的输出没有集电极的直流电压。如果不存在该电容,则下一级的偏置条件将由于RC的并联效应而发生剧烈变化,因为它将与下一级的R2并联。

发射极旁路电容CE

该电容并联于发射极电阻RE。放大的交流信号通过此旁路。如果不存在该电容,则该信号将通过RE,这会在RE上产生压降,该压降会反馈输入信号,从而降低输出电压。

负载电阻RL

连接在输出端的电阻RL称为负载电阻。当使用多个级时,RL表示下一级的输入电阻。

各种电路电流

让我们了解完整放大器电路中的各种电路电流。这些已经在上面的图中提到。

基极电流

当在基极电路中不施加信号时,由于偏置电路,直流基极电流IB会流过。当施加交流信号时,交流基极电流ib也会流过。因此,在施加信号时,总基极电流iB由下式给出

$$i_B = I_B + i_b$$

集电极电流

当不施加信号时,由于偏置电路,直流集电极电流IC会流过。当施加交流信号时,交流集电极电流ic也会流过。因此,总集电极电流iC由下式给出

$$i_C = I_C + i_c$$

其中

$I_C = \beta I_B$ = 无信号时的集电极电流

$i_c = \beta i_b$ = 由于信号引起的集电极电流

发射极电流

当不施加信号时,直流发射极电流IE会流过。在施加信号时,总发射极电流iE由下式给出

$$i_E = I_E + i_e$$

应该记住

$$I_E = I_B + I_C$$

$$i_e = i_b + i_c$$

由于基极电流通常很小,因此需要注意

$I_E \cong I_C$ 和 $i_e \cong i_c$

这些是晶体管放大器实际电路的重要考虑因素。现在让我们了解放大器的分类。

放大器分类

放大器电路是一种增强信号的电路。放大器的作用以及晶体管放大器实际电路的重要考虑因素在前面的章节中也有详细介绍。

现在让我们尝试了解放大器的分类。放大器根据多种考虑因素进行分类。

根据级数

根据放大级的数量,放大器可以分为单级放大器和多级放大器。

  • 单级放大器 - 这仅包含一个晶体管电路,进行单级放大。

  • 多级放大器 - 这包含多个晶体管电路,提供多级放大。

根据输出

根据输出端被放大的参数,放大器可以分为电压放大器和功率放大器。

  • 电压放大器 - 放大输入信号电压水平的放大器电路称为电压放大器。

  • 功率放大器 - 放大输入信号功率水平的放大器电路称为功率放大器。

根据输入信号

根据施加的输入信号的大小,放大器可以分为小信号放大器和大信号放大器。

  • 小信号放大器 - 当输入信号非常微弱,以至于产生的集电极电流波动相对于其静态值很小时,该放大器称为小信号放大器。

  • 大信号放大器 - 当集电极电流波动很大,即超过特性的线性部分时,该放大器称为大信号放大器。

根据频率范围

根据所用信号的频率范围,放大器可以分为音频放大器和射频放大器。

  • 音频放大器 - 放大位于音频频率范围(即20Hz至20KHz频率范围)内的信号的放大器电路称为音频放大器。

  • 功率放大器 - 放大位于非常高频率范围内的信号的放大器电路称为功率放大器。

根据偏置条件

根据其工作模式,放大器可以分为A类、B类和C类放大器。

  • A类放大器 - A类功率放大器的偏置条件使得在施加整个交流信号期间集电极电流都流过。

  • B类放大器 - B类功率放大器的偏置条件使得在施加输入交流信号的半个周期期间集电极电流都流过。

  • C类放大器 - C类功率放大器的偏置条件使得在施加输入交流信号的不到半个周期期间集电极电流都流过。

  • AB类放大器 - AB类功率放大器是通过将A类和B类组合而成,以兼具两者的优势并最大程度地减少其问题。

根据耦合方式

根据将一个级耦合到另一个级的方法,放大器可以分为RC耦合、变压器耦合和直耦放大器。

  • RC耦合放大器 - 使用电阻和电容(RC)组合耦合到下一级的多级放大器电路可以称为RC耦合放大器。

  • 变压器耦合放大器 - 使用变压器耦合到下一级的多级放大器电路可以称为变压器耦合放大器。

  • 直耦放大器 - 直接耦合到下一级的多级放大器电路可以称为直耦放大器。

根据晶体管组态

根据晶体管组态的类型,放大器可以分为共射极(CE)、共基极(CB)和共集电极(CC)放大器。

  • CE放大器 - 使用CE组态晶体管组合形成的放大器电路称为CE放大器。

  • CB放大器 - 使用CB组态晶体管组合形成的放大器电路称为CB放大器。

  • CC放大器 - 使用CC组态晶体管组合形成的放大器电路称为CC放大器。

基于组态

任何晶体管放大器都使用晶体管来放大信号,并且晶体管以三种配置之一连接。对于放大器,最好具有高输入阻抗,以避免多级电路中的负载效应,并具有较低的输出阻抗,以便向负载提供最大输出。电压增益和功率增益也应该很高,以产生更好的输出。

现在让我们研究不同的配置,以了解哪种配置更适合晶体管作为放大器工作。

共基放大器

使用共基配置的晶体管组合形成的放大器电路称为共基放大器。

结构

如下所示,使用NPN晶体管的共基放大器电路,输入信号施加在发射极-基极结上,输出信号从集电极-基极结取出。

CB Construction

发射极-基极结由VEE正向偏置,集电极-基极结由VCC反向偏置。通过电阻Re和Rc调整工作点。因此,Ic、Ib和Icb的值由VCC、VEE、Re和Rc决定。

工作原理

当没有输入时,形成静止状态,并且没有输出。由于Vbe相对于地为负,因此对于输入信号的正半周,正向偏置减小。结果,基极电流IB也减小。

下图显示了带有自偏置电路的共基放大器。

CB Operation

众所周知,

$$I_C \cong I_E \cong \beta I_B$$

集电极电流和发射极电流都减小。

RC上的压降为

$$V_C = I_C R_C$$

此VC也减小。

由于ICRC减小,VCB增大。这是因为,

$$V_{CB} = V_{CC} - I_C R_C$$

因此,产生了正半周输出。

在共基配置中,正输入产生正输出,因此输入和输出同相。因此,在共基放大器中,输入和输出之间没有相位反转。

如果将共基配置用于放大,则它具有低输入阻抗和高输出阻抗。与共射配置相比,电压增益也较低。因此,共基放大器用于高频应用。

共射放大器

使用共射配置的晶体管组合形成的放大器电路称为共射放大器。

结构

如下所示,使用NPN晶体管的共射放大器电路,输入信号施加在发射极-基极结上,输出信号从集电极-基极结取出。

CE Construction

发射极-基极结由VEE正向偏置,集电极-基极结由VCC反向偏置。通过电阻Re和Rc调整工作点。因此,Ic、Ib和Icb的值由VCC、VEE、Re和Rc决定。

工作原理

当没有输入时,形成静止状态,并且没有输出。当施加信号的正半周时,基极与发射极之间的电压Vbe增大,因为它相对于地已经为正。

随着正向偏置的增大,基极电流也相应地增大。由于IC = βIB,集电极电流也增大。

以下电路图显示了带有自偏置电路的共射放大器。

CE Operation

当集电极电流流过RC时,压降增大。

$$V_C = I_C R_C$$

结果,集电极与发射极之间的电压减小。因为,

$$V_{CB} = V_{CC} - I_C R_C$$

因此,放大后的电压出现在RC上。

因此,在共射放大器中,由于正向信号显示为负向信号,因此可以理解输入和输出之间存在180o的相移。

共射放大器具有高输入阻抗,输出阻抗低于共基放大器。共射放大器的电压增益和功率增益也较高,因此它主要用于音频放大器。

共集放大器

使用共集配置的晶体管组合形成的放大器电路称为共集放大器。

结构

如下所示,使用NPN晶体管的共集放大器电路,输入信号施加在基极-集电极结上,输出信号从发射极-集电极结取出。

CC Construction

发射极-基极结由VEE正向偏置,集电极-基极结由VCC反向偏置。通过Rb和Re调整Ib和Ie的Q值。

工作原理

当没有输入时,形成静止状态,并且没有输出。当施加信号的正半周时,正向偏置增大,因为Vbe相对于集电极或地为正。由此,基极电流IB和集电极电流IC增大。

以下电路图显示了带有自偏置电路的共集放大器。

CC Operation

因此,Re上的压降,即输出电压增大。结果,获得正半周。由于输入和输出同相,因此没有相位反转。

如果将共集配置用于放大,尽管共集放大器比共射放大器具有更好的输入阻抗和更低的输出阻抗,但共集放大器的电压增益非常小,这将其应用限制在阻抗匹配。

共基、共射和共集放大器的比较

让我们比较共基、共射和共集放大器的特性细节。

特性 共射 共基 共集
输入电阻 低(1K至2K) 非常低(30-150 Ω) 高(20-500 KΩ)
输出电阻 大(≈ 50 K) 高(≈ 500 K) 低(50-1000 KΩ)
电流增益 β 高 α < 1 高(1 + β)
电压增益 高(≈ 1500) 高(≈ 1500) 小于一
功率增益 高(≈ 10,000) 高(≈ 7500) 低(250-500)
输入和输出之间的相位 反相 同相 同相

由于兼容性和特性,共射配置主要用于放大器电路。

多级晶体管放大器

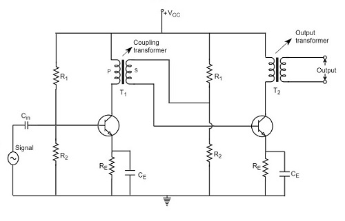
在实际应用中,单级放大器的输出通常不足,即使它是电压或功率放大器。因此,它们被多级晶体管放大器取代。

在多级放大器中,第一级的输出通过耦合器件耦合到下一级的输入。这些耦合器件通常可以是电容器或变压器。使用耦合器件连接两个放大器级这一过程可以称为级联

下图显示了级联连接的两级放大器。

Two Stage Cascade

总增益是各个级电压增益的乘积。

$$A_V = A_{V1} \times A_{V2} = \frac{V_2}{V_1} \times \frac{V_0}{V_2} = \frac{V_0}{V_1}$$

其中AV = 总增益,AV1 = 第1级的电压增益,AV2 = 第2级的电压增益。

如果有n级,则这n级的电压增益的乘积将是该多级放大器电路的总增益。

耦合器件的目的

耦合器件的基本目的是

  • 将交流信号从一级输出传输到下一级的输入。

  • 阻止直流信号从一级输出传递到下一级的输入,这意味着隔离直流条件。

耦合类型

使用耦合器件级联连接一个放大器级与另一个放大器级,形成多级放大器电路。有种基本的耦合方法,使用这些耦合器件,如电阻、电容、变压器等。让我们了解一下它们。

电阻-电容耦合

这是最常用的耦合方法,由简单的电阻-电容组合形成。这里使用的主要耦合元件是允许交流信号并阻止直流信号的电容器。

耦合电容将交流信号从一级输出传递到下一级的输入。同时阻止直流偏置电压的直流分量影响下一级。让我们在接下来的章节中详细了解这种耦合方法。

阻抗耦合

使用电感电容作为耦合元件的耦合网络可以称为阻抗耦合网络。

在这种阻抗耦合方法中,耦合线圈的阻抗取决于其电感和信号频率,即jwL。这种方法不太流行,很少使用。

变压器耦合

使用变压器作为耦合器件的耦合方法可以称为变压器耦合。这种耦合方法不使用电容器,因为变压器本身将交流分量直接传递到第二级的基极。

变压器的次级绕组提供基极返回路径,因此不需要基极电阻。这种耦合以其效率和阻抗匹配而闻名,因此它被广泛使用。

直流耦合

如果前一个放大器级直接连接到下一个放大器级,则称为直流耦合。各个放大器级的偏置条件经过精心设计,以便可以在没有直流隔离的情况下直接连接各级。

当负载与有源电路元件的输出端串联连接时,通常使用直流耦合方法。例如,耳机、扬声器等。

电容器在放大器中的作用

除了耦合目的之外,还有其他一些目的需要在放大器中专门使用一些电容器。为了理解这一点,让我们了解一下电容器在放大器中的作用。

输入电容Cin

放大器初始级存在的输入电容Cin将交流信号耦合到晶体管的基极。如果不存在此电容Cin,则信号源将与电阻R2并联,并且晶体管基极的偏置电压将发生变化。

因此,Cin允许交流信号从信号源流入输入电路,而不会影响偏置条件。

发射极旁路电容Ce

发射极旁路电容Ce与发射极电阻并联连接。它为放大的交流信号提供低阻抗路径。

在没有此电容的情况下,RE上产生的电压将反馈到输入侧,从而降低输出电压。因此,在Ce存在的情况下,放大的交流信号将通过它。

耦合电容CC

电容CC是耦合电容,它连接两个级并防止级之间发生直流干扰,并控制工作点不发生偏移。这也被称为隔直电容,因为它不允许直流电压通过它。

在没有此电容的情况下,RC将与下一级的偏置网络的电阻R1并联,从而改变下一级的偏置条件。

放大器考虑因素

对于放大器电路,放大器的总增益是一个重要的考虑因素。为了获得最大电压增益,让我们找到最适合级联的晶体管配置。

共集放大器

  • 它的电压增益小于1。
  • 它不适合中间级。

共基放大器

  • 它的电压增益小于1。
  • 因此不适合级联。

共射放大器

  • 它的电压增益大于1。
  • 通过级联进一步提高电压增益。

共射放大器的特性使得这种配置非常适合在放大器电路中进行级联。因此,大多数放大器电路都使用共射配置。

在本教程的后续章节中,我们将解释耦合放大器的类型。

RC耦合放大器

电阻-电容耦合,简称RC耦合。这是放大器中最常用的耦合技术。

两级RC耦合放大器的结构

两级RC耦合晶体管放大器电路的结构细节如下。两级放大器电路有两个晶体管,以共射极配置连接,并使用一个公共电源VCC。分压网络R1和R2以及电阻Re构成偏置和稳定网络。发射极旁路电容Ce为信号提供低阻抗路径。

电阻RL用作负载阻抗。放大器初始级存在的输入电容Cin将交流信号耦合到晶体管的基极。电容CC是连接两级的耦合电容,它可以防止级间直流干扰并控制工作点的偏移。下图显示了RC耦合放大器的电路图。

RC Two Stage

RC耦合放大器的操作

当交流输入信号施加到第一个晶体管的基极时,它会被放大并出现在集电极负载RL上,然后通过耦合电容CC传递到下一级。这成为下一级的输入,其放大的输出再次出现在其集电极负载上。因此,信号在级联动作中被放大。

这里需要注意的重要一点是,总增益小于各级增益的乘积。这是因为,当第二级跟随第一级时,由于第二级的输入电阻的并联效应,第一级的**有效负载电阻**减小。因此,在多级放大器中,只有最后一级的增益保持不变。

由于我们这里考虑的是两级放大器,因此输出相位与输入相位相同。因为两级共射极配置的放大器电路进行了两次相位反转。

RC耦合放大器的频率响应

频率响应曲线是一个图表,表示电压增益与频率的关系。RC耦合放大器的频率响应如下图所示。

Frequency Response

从上图可以看出,对于低于50Hz的频率和高于20KHz的频率,频率滚降或减小。而50Hz到20KHz频率范围内的电压增益是恒定的。

我们知道,

$$X_C = \frac{1}{2 \pi f_c}$$

这意味着电容抗与频率成反比。

在低频(即低于50 Hz)

电容抗与频率成反比。在低频下,电抗相当高。输入电容Cin和耦合电容CC的电抗非常高,以至于只有少量输入信号被允许通过。发射极旁路电容CE的电抗在低频时也很高。因此,它不能有效地旁路发射极电阻。由于所有这些因素,电压增益在低频下滚降。

在高频(即高于20 KHz)

再次考虑同一点,我们知道电容抗在高频下较低。因此,电容在高频下表现为短路。由于此原因,下一级的负载效应增加,这降低了电压增益。同时,随着发射极二极管的电容减小,它会增加晶体管的基极电流,从而导致电流增益(β)降低。因此,电压增益在高频下滚降。

在中频(即50 Hz至20 KHz)

电容的电压增益在此频率范围内保持恒定,如图所示。如果频率增加,电容CC的电抗减小,这趋于增加增益。但是,这种较低的电容电抗会增加下一级的负载效应,从而导致增益降低。

由于这两个因素,增益保持恒定。

RC耦合放大器的优点

以下是RC耦合放大器的优点。

  • RC放大器的频率响应在较宽的频率范围内提供恒定的增益,因此最适合音频应用。

  • 电路简单且成本较低,因为它采用电阻和电容,这些元件价格便宜。

  • 随着技术的进步,它变得更加紧凑。

RC耦合放大器的缺点

以下是RC耦合放大器的缺点。

  • 由于有效负载电阻,电压增益和功率增益较低。

  • 它们随着时间的推移会变得嘈杂。

  • 由于阻抗匹配不良,功率传输会降低。

RC耦合放大器的应用

以下是RC耦合放大器的应用。

  • 它们在较宽的频率范围内具有出色的音频保真度。

  • 广泛用作电压放大器

  • 由于阻抗匹配不良,RC耦合很少用于最终级。

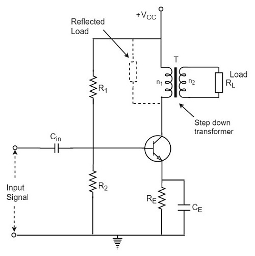
变压器耦合放大器

我们观察到RC耦合放大器的主要缺点是有效负载电阻降低了。这是因为,放大器的输入阻抗低,而输出阻抗高。

当它们耦合以构成多级放大器时,一级的高输出阻抗与下一级的低输入阻抗并联。因此,有效负载电阻降低。这个问题可以通过**变压器耦合放大器**克服。

在变压器耦合放大器中,放大器的级使用变压器耦合。让我们深入了解变压器耦合放大器的结构和操作细节。

变压器耦合放大器的结构

放大器电路中,前一级使用耦合变压器连接到下一级,称为变压器耦合放大器。

耦合变压器T1用于将第一级的输出馈送到第二级的输入。集电极负载被变压器初级绕组取代。次级绕组连接在分压器和第二级基极之间,为第二级提供输入。在变压器耦合放大器电路中,使用变压器而不是像RC耦合放大器那样的耦合电容来耦合任何两个级。

下图显示了变压器耦合放大器的电路图。

Transformer Coupled

分压网络R1和R2以及电阻Re共同构成偏置和稳定网络。发射极旁路电容Ce为信号提供低阻抗路径。电阻RL用作负载阻抗。放大器初始级存在的输入电容Cin将交流信号耦合到晶体管的基极。电容CC是连接两级的耦合电容,它可以防止级间直流干扰并控制工作点的偏移。

变压器耦合放大器的操作

当交流信号施加到第一个晶体管基极的输入端时,它会被晶体管放大,并出现在连接变压器初级的集电极上。

用作此电路中耦合器件的变压器具有阻抗变换的特性,这意味着一个级的低电阻(或负载)可以反射为前一级的高负载电阻。因此,初级上的电压根据变压器次级绕组的匝数比进行传输。

这种变压器耦合在放大器的级之间提供了良好的阻抗匹配。变压器耦合放大器通常用于功率放大。

变压器耦合放大器的频率响应

下图显示了变压器耦合放大器的频率响应。放大器的增益仅在较小的频率范围内恒定。输出电压等于集电极电流乘以初级的电抗。

Frequency Coupled

在低频下,初级的电抗开始下降,导致增益降低。在高频下,绕组之间的电容充当旁路电容器,以降低输出电压并因此降低增益。

因此,音频信号的放大将不成比例,并且还会引入一些失真,这称为**频率失真**。

变压器耦合放大器的优点

以下是变压器耦合放大器的优点:

  • 提供了极佳的阻抗匹配。
  • 获得的增益更高。
  • 集电极和基极电阻不会有功率损耗。
  • 操作效率高。

变压器耦合放大器的缺点

以下是变压器耦合放大器的缺点:

  • 尽管增益很高,但它随频率变化很大。因此频率响应较差。

  • 频率失真较高。

  • 变压器容易产生嗡嗡声。

  • 变压器体积庞大且成本高。

应用

以下是变压器耦合放大器的应用:

  • 主要用于阻抗匹配。
  • 用于功率放大。
  • 用于需要最大功率传输的应用。

直耦放大器

另一种耦合放大器是直耦放大器,它特别用于放大较低的频率,例如放大光电电流或热电偶电流等。

直耦放大器

由于没有使用耦合器件,因此放大器级的耦合是直接进行的,因此称为**直耦放大器**。

结构

下图显示了三级直耦晶体管放大器。第一级晶体管T1的输出连接到第二级晶体管T2的输入。

Direct Coupled

第一级的晶体管将是NPN晶体管,而下一级的晶体管将是PNP晶体管,依此类推。这是因为,一个晶体管的变化趋于抵消另一个晶体管的变化。一个晶体管的集电极电流上升和β的变化被另一个晶体管的下降所抵消。

工作原理

当输入信号施加到晶体管T1的基极时,由于晶体管作用,它会被放大,放大的输出出现在晶体管T1的集电极电阻Rc上。此输出被施加到晶体管T2的基极,它进一步放大信号。通过这种方式,信号在直耦放大器电路中被放大。

优点

直耦放大器的优点如下。

  • 由于电阻使用最少,因此电路布置简单。

  • 由于没有昂贵的耦合器件,因此电路成本低。

缺点

直耦放大器的缺点如下。

  • 它不能用于放大高频。
  • 由于温度变化,工作点会发生偏移。

应用

直耦放大器的应用如下。

  • 低频放大。
  • 低电流放大。

比较

让我们尝试比较迄今为止讨论的不同类型耦合方法的特性。

序号 特性 RC耦合 变压器耦合 直流耦合
1 频率响应 音频频率范围内表现出色 最佳
2 成本 最低
3 空间和重量 最低
4 阻抗匹配 不好 优秀 良好
5 用途 用于电压放大 用于功率放大 用于放大极低频率

功率放大器

在实践中,任何放大器都由几个放大级组成。如果我们考虑音频放大,它有几个放大级,具体取决于我们的需求。

功率放大器

音频信号转换为电信号后,会进行多次电压放大,之后在扬声器级之前进行放大信号的功率放大。下图清楚地显示了这一点。

Audio Signal

电压放大器提高信号的电压电平,而功率放大器则提高信号的功率电平。除了提高功率电平外,还可以说功率放大器是一种将直流电转换为交流电的器件,其动作受输入信号控制。

直流功率根据以下关系分配:

直流输入功率 = 交流输出功率 + 损耗

功率晶体管

对于这种功率放大,普通的晶体管无法胜任。专门用于功率放大的晶体管称为**功率晶体管**。

功率晶体管与其他晶体管在以下几个方面有所不同。

  • 尺寸更大,以便处理大功率。

  • 晶体管的集电极区域做得很大,并在集电极-基极结处放置散热器,以最大程度地减少产生的热量。

  • 功率晶体管的发射极和基极区域掺杂浓度很高。

  • 由于输入电阻低,因此需要低输入功率。

因此,电压放大和功率放大之间存在很大差异。因此,让我们现在尝试深入了解细节,以了解电压放大器和功率放大器之间的区别。

电压放大器和功率放大器之间的区别

让我们尝试区分电压放大器和功率放大器。

电压放大器

电压放大器的功能是提高信号的电压电平。电压放大器旨在实现最大电压放大。

放大器的电压增益由下式给出

$$A_v = \beta \left (\frac{R_c}{R_{in}} \right )$$

电压放大器的特性如下:

  • 晶体管的基极应很薄,因此β的值应大于100。

  • 与集电极负载RC相比,输入电阻Rin的电阻应较低。

  • 集电极负载RC应相对较高。为了允许高集电极负载,电压放大器始终在低集电极电流下工作。

  • 电压放大器用于小信号电压。

功率放大器

功率放大器的功能是提高输入信号的功率电平。它需要提供大量功率,并且必须处理大电流。

功率放大器的特性如下:

  • 晶体管的基极加厚以处理大电流。β的值很高(β > 100)。

  • 晶体管的尺寸做得更大,以便耗散在晶体管工作期间产生的更多热量。

  • 使用变压器耦合进行阻抗匹配。

  • 集电极电阻降低。

电压放大器和功率放大器之间的比较如下表所示。

序号 特性 电压放大器 功率放大器
1 β 高(>100) 低(5至20)
2 RC 高(4-10 KΩ) 低(5至20 Ω)
3 耦合 通常为RC耦合 始终为变压器耦合
4 输入电压 低(几毫伏) 高(2-4伏)
5 集电极电流 低(≈ 1毫安) 高(> 100毫安)
6 输出功率
7 输出阻抗 高(≈ 12 K Ω) 低(200 Ω)

功率放大器的分类

功率放大器放大信号的功率电平。这种放大在音频应用的最后阶段完成。与射频相关的应用采用射频功率放大器。但是,晶体管的**工作点**在确定放大器的效率方面起着非常重要的作用。**主要分类**是根据这种工作模式进行的。

分类是根据它们的频率以及它们的工作模式进行的。

基于频率的分类

功率放大器根据它们处理的频率分为两类。它们如下。

  • **音频功率放大器** - 音频功率放大器提高具有音频频率范围(20 Hz至20 KHz)的信号的功率电平。它们也称为**小信号功率放大器**。

  • **射频功率放大器** - 射频功率放大器或调谐功率放大器提高具有射频范围(3 KHz至300 GHz)的信号的功率电平。它们也称为**大信号功率放大器**。

基于工作模式的分类

根据工作模式,即集电极电流流过的输入周期的一部分,功率放大器可以分类如下。

  • **A类功率放大器** - 当集电极电流在信号的整个周期内始终流动时,功率放大器称为**A类功率放大器**。

  • **B类功率放大器** - 当集电极电流仅在输入信号的正半周期内流动时,功率放大器称为**B类功率放大器**。

  • **C类功率放大器** - 当集电极电流在输入信号的不到半个周期内流动时,功率放大器称为**C类功率放大器**。

如果我们结合A类和B类放大器的优点,则会形成另一种称为AB类放大器的放大器。

在详细介绍这些放大器之前,让我们先了解一下确定放大器效率时必须考虑的重要术语。

考虑性能的术语

功率放大器的主要目标是获得最大的输出功率。为了实现这一点,必须考虑的重要因素是集电极效率、功率耗散能力和失真。让我们详细了解一下。

集电极效率

这解释了放大器将直流电转换为交流电的效率如何。当直流电源由电池提供但没有输入交流信号时,在这种情况下观察到的集电极输出称为**集电极效率**。

集电极效率定义为

$$\eta = \frac{平均交流输出功率}{平均直流输入功率到晶体管}$$

例如,如果电池提供15W,交流输出功率为3W。那么晶体管效率将为20%。

功率放大器的主要目标是获得最大的集电极效率。因此,集电极效率值越高,放大器的效率就越高。

功率耗散能力

每个晶体管在其工作期间都会发热。由于功率晶体管处理大电流,因此会产生更多的热量。这种热量会增加晶体管的温度,从而改变晶体管的工作点。

因此,为了保持工作点的稳定性,必须将晶体管的温度保持在允许的范围内。为此,必须耗散产生的热量。这种能力称为功率耗散能力。

**功率耗散能力**可以定义为功率晶体管耗散其内部产生的热量的能力。为了耗散功率晶体管中产生的热量,会使用称为散热器的金属外壳。

失真

晶体管是非线性器件。与输入相比,输出会出现一些变化。在电压放大器中,这个问题并不突出,因为使用的是小电流。但在功率放大器中,由于使用的是大电流,因此肯定会出现失真问题。

**失真**定义为放大器输出波形与输入波形形状的变化。失真较小的放大器会产生更好的输出,因此被认为是高效的。

A类功率放大器

我们已经了解了晶体管偏置的细节,这对晶体管作为放大器的工作非常重要。因此,为了实现保真的放大,必须对晶体管进行偏置,使其在线性区域工作。

A类功率放大器是指输出电流在交流输入电源的整个周期内流动的放大器。因此,输入处的完整信号将在输出端被放大。下图显示了A类功率放大器的电路图。

Collector Load

从上图可以看出,集电极处有一个变压器作为负载。使用变压器可以实现阻抗匹配,从而将最大功率传输到负载(例如扬声器)。

该放大器的工作点位于线性区域。它的选择是为了使电流在整个交流输入周期内流动。下图说明了工作点的选择。

Input Cycle

上图显示了带有工作点Q的输出特性。这里(Ic)Q和(Vce)Q分别表示无信号时的集电极电流和集电极与发射极之间的电压。当施加信号时,Q点移动到Q1和Q2。输出电流增加到(Ic)max并减少到(Ic)min。类似地,集电极-发射极电压增加到(Vce)max并减少到(Vce)min

集电极电源Vcc提供的直流功率由下式给出

$$P_{in} = 电压 \times 电流 = V_{CC}(I_C)_Q$$

此功率用于以下两个部分:

  • 集电极负载中以热量形式耗散的功率由下式给出

$$P_{RC} = (电流)^2 \times 电阻 = (I_C)^2_Q R_C$$

  • 提供给晶体管的功率由下式给出

$$P_{tr} = P_{in} - P_{RC} = V_{CC} - (I_C)^2_Q R_C$$

当施加信号时,提供给晶体管的功率用于以下两个部分:

  • 负载电阻RC上产生的交流功率,构成交流功率输出。

    $$(P_O)_{ac} = I^2 R_C = \frac{V^2}{R_C} = \left ( \frac{V_m}{\sqrt{2}}\right )^2 \frac{1}{R_C} = \frac{V_m^2}{2R_C}$$

    其中I是负载交流输出电流的有效值,V是交流电压的有效值,Vm是V的最大值。

  • 晶体管(集电极区域)以热量形式耗散的直流功率,即(PC)dc

我们在下图中表示了整个功率流。

Power Flow

这种A类功率放大器可以放大小信号并产生最少的失真,输出将是输入信号的精确复制,并具有增强的强度。

现在让我们尝试推导出一些表达式来表示效率。

总效率

放大器电路的总效率由下式给出

$$(\eta)_{overall} = \frac{交流功率传递到负载}{直流电源提供的总功率}$$

$$= \frac{(P_O)_{ac}}{(P_{in})_{dc}}$$

集电极效率

晶体管的集电极效率定义为

$$(\eta)_{collector} = \frac{交流功率输出平均值}{晶体管直流功率输入平均值}$$

$$= \frac{(P_O)_{ac}}{(P_{tr})_{dc}}$$

总效率表达式

$$(P_O)_{ac} = V_{rms} \times I_{rms}$$

$$= \frac{1}{\sqrt{2}} \left [ \frac{(V_{ce})_{max} - (V_{ce})_{min}}{2} \right ] \times \frac{1}{\sqrt{2}} \left [ \frac{(I_C)_{max} - (I_C)_{min}}{2}\right ]$$

$$= \frac{[(V_{ce})_{max} - (V_{ce})_{min}] \times [(I_C)_{max} - (I_C)_{min}]}{8}$$

因此

$$(\eta)_{overall} = \frac{[(V_{ce})_{max} - (V_{ce})_{min}] \times [(I_C)_{max} - (I_C)_{min}]}{8 \times V_{CC} (I_C)_Q}$$

A类放大器的优点

A类功率放大器的优点如下:

  • 电流在整个输入周期内流动
  • 它可以放大小信号
  • 输出与输入相同
  • 没有失真

A类放大器的缺点

A类功率放大器的优点如下:

  • 输出功率低
  • 集电极效率低

变压器耦合A类功率放大器

前面章节讨论的A类功率放大器是一种电路,其中输出电流在交流输入电源的整个周期内流动。我们还了解了它的缺点,例如输出功率和效率低。为了最大程度地减少这些影响,引入了变压器耦合A类功率放大器。

A类功率放大器的构造可以通过下图理解。这类似于普通的放大器电路,但在集电极负载中连接了一个变压器。

Divider Arrangement

这里R1和R2提供分压器配置。电阻Re提供稳定性,Ce是旁路电容,Re用于防止交流电压。这里使用的变压器是降压变压器。

变压器的高阻抗初级绕组连接到高阻抗集电极电路。低阻抗次级绕组连接到负载(通常是扬声器)。

变压器作用

集电极电路中使用的变压器用于阻抗匹配。RL是连接在变压器次级绕组上的负载。RL’是变压器初级绕组中的反射负载。

初级绕组的匝数为n1,次级绕组的匝数为n2。设V1和V2分别为初级和次级电压,I1和I2分别为初级和次级电流。下图清楚地显示了变压器。

Step Down

我们知道

$$\frac{V_1}{V_2} = \frac{n_1}{n_2}\: 和\: \frac{I_1}{I_2} = \frac{n_1}{n_2}$$

或者

$$V_1 = \frac{n_1}{n_2}V_2 \: 和\: I_1 = \frac{n_1}{n_2}I_2$$

因此

$$\frac{V_1}{I_1} = \left ( \frac{n_1}{n_2} \right )^2 \frac{V_2}{I_2}$$

但V1/I1 = RL’ = 有效输入电阻

和V2/I2 = RL = 有效输出电阻

因此,

$$R_L’ = \left ( \frac{n_1}{n_2}\right )^2 R_L = n^2 R_L$$

其中

$$n = \frac{初级绕组匝数}{次级绕组匝数} = \frac{n_1}{n_2}$$

可以通过在降压变压器中选择合适的匝数比来匹配功率放大器。

电路工作原理

如果由于信号引起的集电极电流的峰值等于零信号集电极电流,则获得最大的交流功率输出。因此,为了实现完全放大,工作点应位于负载线的中心。

当施加信号时,工作点显然会发生变化。集电极电压与集电极电流反相变化。集电极电压的变化出现在变压器的初级绕组上。

电路分析

假设初级绕组的功率损耗可以忽略不计,因为其电阻非常小。

直流条件下的输入功率将为

$$(P_{in})_{dc} = (P_{tr})_{dc} = V_{CC} \times (I_C)_Q$$

在A类放大器的最大容量下,电压从(Vce)max摆动到零,电流从(Ic)max摆动到零。

因此

$$V_{rms} = \frac{1}{\sqrt{2}} \left [\frac{(V_{ce})_{max} - (V_{ce})_{min}}{2} \right ] = \frac{1}{\sqrt{2}} \left[ \frac{(V_{ce})_{max}}{2}\right ] = \frac{2V_{CC}}{2\sqrt{2}} = \frac{V_{CC}}{\sqrt{2}}$$

$$I_{rms} = \frac{1}{\sqrt{2}} \left [\frac{(I_C)_{max} - (I_C)_{min}}{2} \right ] = \frac{1}{\sqrt{2}} \left[ \frac{(I_C)_{max}}{2}\right ] = \frac{2(I_C)_Q}{2\sqrt{2}} = \frac{(I_C)_Q}{\sqrt{2}}$$

因此,

$$(P_O)_{ac} = V_{rms} \times I_{rms} = \frac{V_{CC}}{\sqrt{2}} \times \frac{(I_C)_Q}{\sqrt{2}} = \frac{V_{CC} \times (I_C)_Q}{2}$$

因此,

集电极效率 = $\frac{(P_O)_{ac}}{(P_{tr})_{dc}}$

或者,

$$(\eta)_{collector} = \frac{V_{CC} \times (I_C)_Q}{2 \times V_{CC} \times (I_C)_Q} = \frac{1}{2}$$

$$= \frac{1}{2} \times 100 = 50\%$$

A类功率放大器的效率接近30%,而通过使用变压器耦合A类功率放大器,其效率提高到了50%。

优点

变压器耦合A类功率放大器的优点如下。

  • 基极或集电极电阻中没有信号功率损耗。
  • 实现了出色的阻抗匹配。
  • 增益高。
  • 提供直流隔离。

缺点

变压器耦合A类功率放大器的缺点如下。

  • 低频信号的放大程度相对较低。
  • 变压器会引入嗡嗡声噪声。
  • 变压器体积庞大且成本高。
  • 频率响应差。

应用

变压器耦合A类功率放大器的应用如下。

  • 此电路的主要标准是阻抗匹配。

  • 它们用作驱动放大器,有时也用作输出放大器。

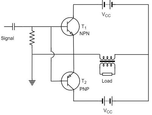
推挽A类功率放大器

到目前为止,我们已经看到了两种类型的A类功率放大器。应该解决的主要问题是输出功率和效率低。通过使用称为推挽配置的组合晶体管对,可以获得比A类放大器更大的输出功率和效率。

在此电路中,我们在输出级使用两个互补晶体管,其中一个晶体管为NPN或N沟道类型,另一个晶体管为PNP或P沟道(互补)类型,并按顺序连接,以便像推动一个晶体管导通拉动另一个晶体管关断同时进行。这种推挽配置可以在A类、B类、C类或AB类放大器中实现。

推挽A类功率放大器的构造

推挽配置中A类功率放大器电路的构造如下图所示。这种布置主要减少了单个晶体管放大器的传输特性的非线性带来的谐波失真。

Non Linearity

在推挽配置中,两个相同的晶体管T1和T2的射极端子短路。输入信号通过变压器Tr1施加到晶体管,该变压器为两个晶体管基极提供相反极性的信号。两个晶体管的集电极连接到输出变压器Tr2的初级绕组。两个变压器都中心抽头。VCC电源通过输出变压器的初级绕组提供给两个晶体管的集电极。

电阻R1和R2提供偏置配置。负载通常是扬声器,连接在输出变压器的次级绕组上。输出变压器的匝数比选择为使负载与晶体管的输出阻抗良好匹配。因此,放大器向负载提供最大的功率。

电路工作原理

输出从输出变压器Tr2采集。该变压器Tr2的初级绕组实际上没有直流分量通过。晶体管T1和T2的集电极连接到变压器Tr2的初级绕组,以便它们的电流大小相等,并以相反的方向流过变压器Tr2的初级绕组。

当施加交流输入信号时,晶体管T1的基极更正,而晶体管T2的基极更负。因此,晶体管T1的集电极电流ic1增大,而晶体管T2的集电极电流ic2减小。这些电流以相反的方向流过输出变压器初级绕组的两半。此外,这些电流产生的磁通量方向也将相反。

因此,负载上的电压将是感应电压,其幅值将与集电极电流的差值成正比,即

$$(i_{c1} - i_{c2})$$

类似地,对于负输入信号,集电极电流ic2将大于ic1。在这种情况下,负载上产生的电压再次由差值引起

$$(i_{c1} - i_{c2})$$

由于$i_{c2} > i_{c1}$

负载上感应电压的极性将反转。

$$i_{c1} - i_{c2} = i_{c1} + (-i_{c2})$$

为了更好地理解,让我们考虑下图。

Addition Wave

整体运行结果是在输出变压器的次级产生交流电压,因此交流功率被传递到负载。

可以理解,在输入信号的任何半个周期内,一个晶体管被驱动(或推)进入深导通状态,而另一个晶体管则不导通(被拉出)。因此得名**推挽放大器**。推挽放大器中的谐波失真被最小化,使得所有偶次谐波都被消除。

优点

A类推挽放大器的优点如下

  • 获得高交流输出。

  • 输出没有偶次谐波。

  • 纹波电压的影响被平衡。这些纹波电压由于滤波不足而存在于电源中。

缺点

A类推挽放大器的缺点如下

  • 晶体管必须相同,才能产生相同的放大倍数。
  • 变压器需要中心抽头。
  • 变压器体积庞大且成本高。

B类功率放大器

当集电极电流仅在输入信号的正半周期内流动时,功率放大器被称为**B类功率放大器**。

B类工作

B类工作中晶体管的偏置方式使得在零信号条件下,没有集电极电流。**工作点**被选择为集电极截止电压。因此,当施加信号时,**只有正半周期**在输出端被放大。

下图显示了B类工作期间的输入和输出波形。

Class B Operation

当施加信号时,电路对于输入信号的正半周期被正向偏置,因此集电极电流流动。但在输入信号的负半周期,电路被反向偏置,集电极电流将不存在。因此,**只有正半周期**在输出端被放大。

由于负半周期完全不存在,信号失真将很大。此外,当施加的信号增大时,功耗也会增大。但与A类功率放大器相比,输出效率有所提高。

为了最大限度地减少缺点并实现低失真、高效率和高输出功率,此B类放大器使用了推挽配置。

B类推挽放大器

尽管B类功率放大器的效率高于A类,因为只使用了输入信号的一个半周期,但失真度很高。此外,输入功率没有被完全利用。为了弥补这些问题,在B类放大器中引入了推挽配置。

结构

B类推挽功率放大器的电路由两个相同的晶体管T1和T2组成,它们的基极连接到中心抽头的输入变压器Tr1的次级。发射极短路,集电极通过输出变压器Tr2的初级接至VCC电源。

B类推挽放大器的电路布置与A类推挽放大器相同,只是晶体管偏置于截止状态,而不是使用偏置电阻。下图详细说明了B类推挽功率放大器的构造。

Push Pull Construction

B类推挽放大器的电路工作原理如下。

工作原理

上图所示的B类推挽放大器电路清楚地表明,两个变压器都是中心抽头的。当没有输入信号时,晶体管T1和T2处于截止状态,因此没有集电极电流流动。由于没有从VCC汲取电流,所以没有浪费功率。

当给出输入信号时,它被施加到输入变压器Tr1,该变压器将信号分成两个彼此相位相差180o的信号。这两个信号被送入两个相同的晶体管T1和T2。对于正半周期,晶体管T1的基极变为正,集电极电流流动。同时,晶体管T2具有负半周期,这使晶体管T2进入截止状态,因此没有集电极电流流动。产生的波形如下图所示。

Push Pull Operation

对于下一个半周期,晶体管T1进入截止状态,晶体管T2进入导通状态,以贡献输出。因此,在两个周期内,每个晶体管交替导通。输出变压器Tr3用于连接这两个电流,产生几乎无失真的输出波形。

B类推挽放大器的功率效率

每个晶体管中的电流是半个正弦波的平均值。

对于半个正弦波,Idc由下式给出

$$I_{dc} = \frac{(I_C)_{max}}{\pi}$$

因此,

$$(p_{in})_{dc} = 2 \times \left [ \frac{(I_C)_{max}}{\pi} \times V_{CC} \right ]$$

这里引入因子2是因为推挽放大器中有两个晶体管。

集电极电流的有效值 = $(I_C)_{max}/ \sqrt{2}$

输出电压的有效值 = $V_{CC} / \sqrt{2}$

在最大功率的理想条件下

因此,

$$(P_O)_{ac} = \frac{(I_C)_{max}}{\sqrt{2}} \times \frac{V_{CC}}{\sqrt{2}} = \frac{(I_C)_{max} \times V_{CC}}{2}$$

现在总的最大效率

$$\eta_{overall} = \frac{(P_O)_{ac}}{(P_{in})_{dc}}$$

$$= \frac{(I_C)_{max} \times V_{CC}}{2} \times \frac{\pi}{2 (I_C)_{max} \times V_{CC}}$$

$$= \frac{\pi}{4} = 0.785 = 78.5\%$$

集电极效率将相同。

因此,B类推挽放大器的效率比A类推挽放大器有所提高。

互补对称推挽B类放大器

刚刚讨论过的推挽放大器提高了效率,但中心抽头变压器的使用使电路变得笨重、重量大且成本高。为了使电路简单并提高效率,可以使用互补晶体管,如下面的电路图所示。

Complementary

上述电路采用一个NPN晶体管和一个PNP晶体管,以推挽配置连接。当施加输入信号时,在输入信号的正半周期,NPN晶体管导通,PNP晶体管截止。在负半周期,NPN晶体管截止,PNP晶体管导通。

这样,NPN晶体管在输入的正半周期放大,而PNP晶体管在输入的负半周期放大。由于晶体管彼此互补,但在B类推挽配置中对称工作,因此该电路被称为**互补对称推挽B类放大器**。

优点

互补对称推挽B类放大器的优点如下。

  • 由于不需要中心抽头变压器,因此减轻了重量和降低了成本。

  • 不需要相等且相反的输入信号电压。

缺点

互补对称推挽B类放大器的缺点如下。

  • 很难找到一对具有相似特性的晶体管(NPN和PNP)。

  • 我们需要正负电源电压。

AB类和C类功率放大器

到目前为止讨论的A类和B类放大器有一些局限性。现在让我们尝试将这两者结合起来,得到一个新的电路,该电路将同时具有A类和B类放大器的所有优点,而没有它们的缺点。在此之前,让我们也了解另一个重要的问题,称为**交叉失真**,B类输出会遇到这个问题。

交叉失真

在推挽配置中,两个相同的晶体管一个接一个地进入导通状态,产生的输出将是两者的组合。

当信号在零电压点从一个晶体管切换到另一个晶体管时,它会对输出波形产生一定量的失真。对于晶体管,为了导通,基极发射极结必须超过0.7v,即截止电压。晶体管从关断状态变为导通状态或从导通状态变为关断状态所需的时间称为**过渡时间**。

在零电压点,晶体管从一个切换到另一个的过渡时间会产生影响,导致有时两个晶体管同时处于关断状态。此类情况可以在输出波形上称为**平坦点**或**死区**。

Output Waveform

上图清楚地显示了输出波形中明显的交叉失真。这是主要缺点。这种交叉失真效应还会降低输出波形的整体峰峰值,进而降低最大输出功率。这可以通过如下所示的波形非线性特性更清楚地理解。

Cross Over

可以理解,对于大的输入信号,这种交叉失真不太明显,而对于小的输入信号,它会导致严重的干扰。如果放大器的导通时间超过半个周期,则可以消除这种交叉失真,这样两个晶体管就不会同时处于关断状态。

这一想法导致了AB类放大器的发明,它是A类和B类放大器的组合,如下所述。

AB类功率放大器

顾名思义,AB类是A类和B类放大器的组合。由于A类存在效率低的问题,B类存在失真问题,因此出现了AB类,通过利用两者的优点来消除这两个问题。

交叉失真是在过渡期间两个晶体管同时处于关断状态时出现的问题。为了消除它,必须选择超过半个周期的条件。因此,另一个晶体管在工作晶体管切换到截止状态之前进入导通状态。这只有通过使用AB类配置才能实现,如下面的电路图所示。

Class AB

因此,在AB类放大器设计中,每个推挽晶体管的导通时间略长于B类的半个周期,但远小于A类的整个周期。

AB类放大器的导通角在180o到360o之间,具体取决于所选择的工作点。这可以通过下图理解。

Conduction Angle

使用二极管D1和D2提供的微小偏置电压(如上图所示)有助于使工作点高于截止点。因此,AB类的输出波形如上图所示。B类产生的交叉失真被AB类克服,A类和B类的低效率也不会影响电路。

因此,在效率和线性度方面,AB类是A类和B类之间的一种很好的折衷方案,效率达到约50%到60%。A类、B类和AB类放大器被称为**线性放大器**,因为输出信号幅度和相位与输入信号幅度和相位呈线性关系。

C类功率放大器

当集电极电流在输入信号的不到半个周期内流动时,功率放大器被称为**C类功率放大器**。

C类放大器的效率高,但线性度差。C类的导通角小于180o。它通常约为90o,这意味着晶体管在输入信号的一半以上时间处于空闲状态。因此,与施加输入信号相比,输出电流的传递时间更短。

下图显示了C类放大器的工作点和输出。

Class C

这种偏置方式使放大器的效率提高到大约80%,但会在输出信号中引入严重的失真。使用C类放大器,其输出产生的脉冲可以通过在其集电极电路中使用LC电路转换为特定频率的完整正弦波。

调谐放大器

到目前为止,我们讨论的放大器类型即使在音频频率下效果良好,但也不能在射频下有效工作。此外,这些放大器的增益在很宽的范围内不会根据信号频率而变化。这使得信号能够在一定频率范围内得到同等良好的放大,并且不允许选择特定的期望频率,同时抑制其他频率。

因此,需要一个既能选择又能放大的电路。因此,一个放大器电路加上一个选择器,例如一个调谐电路,就构成了一个**调谐放大器**。

什么是调谐放大器?

调谐放大器是用于**调谐**目的的放大器。调谐意味着选择。在一组可用的频率中,如果需要选择一个特定的频率,同时抑制所有其他频率,则此过程称为**选择**。这种选择是通过使用称为**调谐电路**的电路来完成的。

当放大器电路的负载被调谐电路取代时,这种放大器可以称为**调谐放大器电路**。基本的调谐放大器电路如下所示。

Basic Tuned

调谐电路不过是一个LC电路,也称为**谐振**或**谐振回路**。它选择频率。调谐电路能够放大以谐振频率为中心的窄带频率范围内的信号。

当电感器的电抗在某个频率下与调谐电路中电容器的电抗平衡时,此频率可以称为**谐振频率**。它用**fr**表示。

谐振公式为

$$2 \pi f_L = \frac{1}{2 \pi f_c}$$

$$f_r = \frac{1}{2 \pi \sqrt{LC}}$$

调谐电路的类型

根据调谐电路与其主电路的连接类型,调谐电路可以是串联调谐电路(串联谐振电路)或并联调谐电路(并联谐振电路)。

串联调谐电路

串联连接的电感器和电容器构成串联调谐电路,如下面的电路图所示。

Series Tuned

在谐振频率下,串联谐振电路提供低阻抗,允许大电流流过。串联谐振电路对远离谐振频率的频率提供越来越高的阻抗。

并联调谐电路

并联连接的电感器和电容器构成并联调谐电路,如下面的图所示。

Parallel Tuned

在谐振频率下,并联谐振电路提供高阻抗,不允许大电流流过。并联谐振电路对远离谐振频率的频率提供越来越低的阻抗。

并联调谐电路的特性

发生并联谐振(即电路电流的无功分量变为零)的频率称为谐振频率**fr**。调谐电路的主要特性如下。

阻抗

电源电压与线路电流之比为调谐电路的阻抗。LC电路提供的阻抗由下式给出

$$\frac{电源电压}{线路电流} = \frac{V}{I}$$

在谐振时,线路电流增大,而阻抗减小。

下图表示并联谐振电路的阻抗曲线。

Impedance

电路阻抗在高于和低于谐振频率**fr**的值时减小。因此,可以选择特定频率并抑制其他频率。

为了获得电路阻抗的方程式,让我们考虑

线路电流 $I = I_L cos \phi$

$$\frac{V}{Z_r} = \frac{V}{Z_L} \times \frac{R}{Z_L}$$

$$\frac{1}{Z_r} = \frac{R}{Z_L^2}$$

$$\frac{1}{Z_r} = \frac{R}{L/C} = \frac{C R}{L}$$

因为,$Z_L^2 = \frac{L}{C}$

因此,得到电路阻抗Zr

$$Z_R = \frac{L}{C R}$$

因此,在并联谐振时,电路阻抗等于L/CR。

电路电流

在并联谐振时,电路或线路电流I由施加的电压除以电路阻抗Zr给出,即

线路电流 $I = \frac{V}{Z_r}$

其中 $Z_r = \frac{L}{C R}$

因为Zr非常高,所以线路电流I将非常小。

品质因数

对于并联谐振电路,谐振曲线的尖锐度决定了选择性。线圈的电阻越小,谐振曲线越尖锐。因此,线圈的感抗和电阻决定了调谐电路的品质。

线圈在谐振时的感抗与其电阻之比称为**品质因数**。它用**Q**表示。

$$Q = \frac{X_L}{R} = \frac{2 \pi f_r L}{R}$$

Q值越高,谐振曲线越尖锐,选择性越好。

调谐放大器的优点

以下是调谐放大器的优点。

  • 使用L和C等无功元件,可以最大限度地减少功率损耗,从而使调谐放大器效率更高。

  • 通过在谐振频率下提供更高的阻抗,可以实现对所需频率的高选择性和放大。

  • 由于并联调谐电路的电阻很小,因此可以使用较小的集电极电源VCC。

重要的是要记住,当存在高电阻集电极负载时,这些优点不适用。

调谐放大器的频率响应

为了使放大器高效,其增益应很高。此电压增益取决于β、输入阻抗和集电极负载。调谐放大器中的集电极负载是一个调谐电路。

此类放大器的电压增益由下式给出

电压增益 = $\frac{\beta Z_C}{Z_{in}}$

其中ZC = 有效集电极负载,Zin = 放大器的输入阻抗。

ZC的值取决于调谐放大器的频率。由于ZC在谐振频率处最大,因此放大器的增益在此谐振频率处最大。

带宽

调谐放大器的电压增益下降到最大增益的70.7%的频率范围称为其**带宽**。

f1和f2之间的频率范围称为调谐放大器的带宽。调谐放大器的带宽取决于LC电路的Q值,即频率响应的尖锐度。Q值和带宽成反比。

下图详细说明了调谐放大器的带宽和频率响应。

Bandwidth

Q值和带宽之间的关系

带宽的品质因数Q定义为谐振频率与带宽之比,即

$$Q = \frac{f_r}{BW}$$

通常,实际电路的Q值大于10。

在此条件下,并联谐振时的谐振频率由下式给出

$$f_r = \frac{1}{2 \pi \sqrt{LC}}$$

调谐放大器的类型

调谐放大器主要有两种类型。它们是 -

  • 单调谐放大器
  • 双调谐放大器

单调谐放大器

在放大器电路的集电极处有一个单调谐段的放大器电路称为单调谐放大器电路。

结构

一个简单的晶体管放大器电路,在其集电极负载中包含一个并联调谐电路,构成一个单调谐放大器电路。调谐电路的电容和电感值的选择使其谐振频率等于要放大的频率。

下面的电路图显示了一个单调谐放大器电路。

Single Tuned

输出可以从耦合电容CC(如上所示)或放置在L上的副绕组获得。

工作原理

要放大的高频信号施加到放大器的输入端。通过改变调谐电路中电容器C的电容值,使并联调谐电路的谐振频率等于施加信号的频率。

在此阶段,调谐电路对信号频率提供高阻抗,这有助于在调谐电路两端提供高输出。由于仅对调谐频率提供高阻抗,因此所有其他获得较低阻抗的频率都被调谐电路抑制。因此,调谐放大器选择并放大所需的频率信号。

频率响应

当电路具有高Q值时,并联谐振发生在谐振频率fr处。谐振频率fr由下式给出

$$f_r = \frac{1}{2 \pi \sqrt{LC}}$$

下图显示了单调谐放大器电路的频率响应。

Single Frequency

在谐振频率fr处,并联调谐电路的阻抗非常高,并且是纯电阻的。因此,当电路调谐到谐振频率时,RL两端的电压最大。因此,电压增益在谐振频率处最大,并在其上方和下方下降。Q值越高,曲线越窄。

双调谐放大器

在放大器电路的集电极处有两个调谐段的放大器电路称为双调谐放大器电路。

结构

通过查看下图可以了解双调谐放大器的构造。该电路由放大器集电极部分的两个调谐电路L1C1和L2C2组成。调谐电路L1C1的输出信号通过互耦方法耦合到另一个调谐电路L2C2。其余电路细节与单调谐放大器电路相同,如下面的电路图所示。

Double Tuned

工作原理

要放大的高频信号施加到放大器的输入端。调谐电路L1C1调谐到输入信号频率。在这种情况下,调谐电路对信号频率提供高电抗。因此,在调谐电路L1C1的输出端出现较大的输出,然后通过互感耦合到另一个调谐电路L2C2。这些双调谐电路广泛用于耦合无线电和电视接收机的各种电路。

双调谐放大器的频率响应

双调谐放大器具有**耦合**的特殊特性,这在确定放大器的频率响应方面非常重要。两个调谐电路之间的互感量表示耦合程度,它决定了电路的频率响应。

为了对互感特性有一个了解,让我们了解一下基本原理。

互感

由于载流线圈在其周围产生一些磁场,如果将另一个线圈靠近该线圈,使得它位于初级的磁通区域,则变化的磁通量会在第二个线圈中感应出电动势。如果第一个线圈称为**初级线圈**,则第二个线圈可以称为**次级线圈**。

当由于初级线圈的变化磁场在次级线圈中感应出电动势时,这种现象称为**互感**。

下图对此进行了说明。

Mutual Inductance

图中的电流is表示电源电流,而iind表示感应电流。磁通量表示线圈周围产生的磁通量。它也扩展到次级线圈。

施加电压后,电流is流动并产生磁通量。当电流变化时,磁通量也会发生变化,由于互感特性,在次级线圈中产生iind

耦合

在互感概念下,耦合将如下图所示。

Coupling

当线圈间隔较远时,初级线圈L1的磁通链不会与次级线圈L2耦合。在这种情况下,据说线圈具有松耦合。在这种情况下,从次级线圈反射的电阻很小,谐振曲线将很尖锐,电路Q值很高,如下图所示。

Tight Coupling

相反,当初级和次级线圈靠近时,它们具有紧耦合。在这种情况下,反射电阻将很大,电路Q值较低。获得两个增益最大值的位置,一个高于谐振频率,另一个低于谐振频率。

双调谐电路的带宽

上图清楚地表明,带宽随着耦合度的增加而增加。双调谐电路中的决定因素不是Q值,而是耦合。

我们了解到,对于给定的频率,耦合越紧,带宽越大。

带宽的公式为

$$BW_{dt} = k f_r$$

其中BWdt = 双调谐电路的带宽,K = 耦合系数,fr = 谐振频率。

我们希望您现在已经获得了关于调谐放大器功能的足够知识。在下一章中,我们将学习反馈放大器。

放大器反馈

放大器电路简单地提高信号强度。但在放大过程中,它只是增强其输入信号的强度,无论它包含信息还是与信息一起包含一些噪声。由于放大器强烈倾向于由于温度突然变化或杂散电场和磁场而产生嗡嗡声,因此在放大器中引入了这种噪声或一些干扰。因此,每个高增益放大器都倾向于在其输出中输出噪声以及信号,这是非常不希望的。

通过使用负反馈,通过将输出的一部分以与输入信号相反的相位注入,可以大大降低放大器电路中的噪声水平。

反馈放大器的原理

反馈放大器通常由两部分组成。它们是放大器反馈电路。反馈电路通常由电阻组成。从下图可以理解反馈放大器的概念。

Feedback

从上图可以看出,放大器的增益表示为A。放大器的增益是输出电压Vo与输入电压Vi之比。反馈网络从放大器的输出Vo提取电压Vf = β Vo

此电压对于正反馈进行加法,对于负反馈进行减法,从信号电压Vs中减去。现在,

$$V_i = V_s + V_f = V_s + \beta V_o$$

$$V_i = V_s - V_f = V_s - \beta V_o$$

量β = Vf/Vo称为反馈比或反馈分数。

让我们考虑负反馈的情况。输出Vo必须等于输入电压(Vs - βVo)乘以放大器的增益A。

因此,

$$(V_s - \beta V_o)A = V_o$$

或者

$$A V_s - A \beta V_o = V_o$$

或者

$$A V_s = V_o (1 + A \beta)$$

因此,

$$\frac{V_o}{V_s} = \frac{A}{1 + A \beta}$$

设Af为放大器的整体增益(带反馈的增益)。这被定义为输出电压Vo与施加的信号电压Vs之比,即

$$A_f = \frac{输出电压}{输入信号电压} = \frac{V_o}{V_s}$$

因此,从以上两个方程式,我们可以理解,

带负反馈的反馈放大器增益方程为

$$A_f = \frac{A}{1 + A \beta}$$

带正反馈的反馈放大器增益方程为

$$A_f = \frac{A}{1 - A \beta}$$

这些是计算反馈放大器增益的标准方程式。

反馈类型

将某个设备的一部分输出能量注入回输入的过程称为反馈。已经发现,反馈在减少噪声和使放大器操作稳定方面非常有用。

根据反馈信号辅助反对输入信号,使用两种类型的反馈。

正反馈

反馈能量(即电压或电流)与输入信号同相并因此辅助输入信号的反馈称为正反馈

输入信号和反馈信号都引入180o的相移,从而在环路周围产生360o的合成相移,最终与输入信号同相。

虽然正反馈提高了放大器的增益,但它也存在一些缺点,例如

  • 增加失真
  • 不稳定性

正是由于这些缺点,正反馈不推荐用于放大器。如果正反馈足够大,会导致振荡,由此形成振荡器电路。这个概念将在振荡器教程中讨论。

负反馈

反馈能量(即电压或电流)与输入信号反相并因此反对输入信号的反馈称为负反馈

在负反馈中,放大器在电路中引入180o的相移,而反馈网络的设计使其不产生相移或零相移。因此,合成反馈电压Vf与输入信号Vin反相180o

虽然负反馈放大器的增益降低了,但负反馈有很多优点,例如

  • 增益稳定性得到改善
  • 减少失真
  • 降低噪声
  • 输入阻抗增加
  • 输出阻抗降低
  • 增加均匀应用范围

正是由于这些优点,负反馈经常被用于放大器。

放大器负反馈

放大器中的负反馈是将放大输出的一部分反馈到输入,但相位相反的方法。相位相反发生在放大器提供180o相移而反馈网络不提供的情况下。

当输出能量被应用于输入时,为了将电压能量作为反馈,输出以并联连接获取,而对于将电流能量作为反馈,输出以串联连接获取。

负反馈电路主要有两种类型。它们是 -

  • 负电压反馈
  • 负电流反馈

负电压反馈

在这种方法中,到放大器输入的电压反馈与输出电压成正比。这进一步分为两种类型 -

  • 电压串联反馈
  • 电压并联反馈

负电流反馈

在这种方法中,到放大器输入的电压反馈与输出电流成正比。这进一步分为两种类型。

  • 电流串联反馈
  • 电流并联反馈

让我们简要了解一下它们。

电压串联反馈

在电压串联反馈电路中,一部分输出电压通过反馈电路串联到输入电压。这也被称为并联驱动串联馈送反馈,即并联-串联电路。

下图显示了电压串联反馈的框图,由此可以明显看出反馈电路与输出并联,但与输入串联。

Voltage Series

由于反馈电路与输出并联连接,因此输出阻抗降低,并且由于与输入串联连接,因此输入阻抗增加。

电压并联反馈

在电压并联反馈电路中,一部分输出电压通过反馈网络并联到输入电压。这也被称为并联驱动并联馈送反馈,即并联-并联原型。

下图显示了电压并联反馈的框图,由此可以明显看出反馈电路与输出并联,也与输入并联。

Voltage Shunt

由于反馈电路与输出和输入并联连接,因此输出阻抗和输入阻抗都降低。

电流串联反馈

在电流串联反馈电路中,一部分输出电压通过反馈电路串联到输入电压。这也被称为串联驱动串联馈送反馈,即串联-串联电路。

下图显示了电流串联反馈的框图,由此可以明显看出反馈电路与输出串联,也与输入串联。

Current Series

由于反馈电路与输出和输入串联连接,因此输出阻抗和输入阻抗都增加。

电流并联反馈

在电流并联反馈电路中,一部分输出电压通过反馈电路串联到输入电压。这也被称为串联驱动并联馈送反馈,即串联-并联电路。

下图显示了电流并联反馈的框图,由此可以明显看出反馈电路与输出串联,但与输入并联。

Current Shunt

由于反馈电路与输出串联连接,因此输出阻抗增加,并且由于与输入并联连接,因此输入阻抗降低。

现在让我们将不同类型的负反馈影响的放大器特性列表化。

特性 反馈类型
电压串联 电压并联 电流串联 电流并联
电压增益 降低 降低 降低 降低
带宽 增加 增加 增加 增加
输入电阻 增加 降低 增加 降低
输出电阻 降低 降低 增加 增加
谐波失真 降低 降低 降低 降低
噪声 降低 降低 降低 降低

射极跟随器和达林顿放大器

射极跟随器和达林顿放大器是反馈放大器的最常见示例。它们是使用最广泛的放大器,具有许多应用。

射极跟随器

射极跟随器电路在反馈放大器中占有重要地位。射极跟随器是负电流反馈电路的一种情况。它主要用作信号发生器电路中的最后一级放大器。

射极跟随器的重要特性为 -

  • 它具有高输入阻抗
  • 它具有低输出阻抗
  • 它是阻抗匹配的理想电路

所有这些理想特性都为射极跟随器电路提供了许多应用。这是一个没有电压增益的电流放大器电路。

结构

射极跟随器电路的构造细节与普通放大器几乎相同。主要区别在于负载RL不存在于集电极端,而存在于电路的射极端。因此,输出从射极端而不是集电极端获取。

偏置由基极电阻法或分压器法提供。下图显示了射极跟随器的电路图。

Emitter Follower Construction

工作原理

施加在基极和发射极之间的输入信号电压在RE(位于发射极部分)上产生输出电压Vo。因此,

$$V_o = I_E R_E$$

整个输出电流通过反馈施加到输入。因此,

$$V_f = V_o$$

由于在RL上产生的输出电压与发射极电流成正比,因此该射极跟随器电路是电流反馈电路。因此,

$$β = \frac{V_f}{V_o} = 1$$

还需要注意的是,晶体管的输入信号电压(= Vi)等于 Vs 和 Vo 的差值,即:

$$V_i = V_s - V_o$$

因此,反馈是负反馈。

特性

射极跟随器的主要特性如下:

  • 无电压增益。事实上,电压增益接近 1。
  • 相对较高的电流增益和功率增益。
  • 高输入阻抗和低输出阻抗。
  • 输入和输出交流电压同相。

射极跟随器的电压增益

由于射极跟随器电路是一个重要的电路,让我们尝试推导出射极跟随器电路的电压增益公式。我们的射极跟随器电路如下所示:

Voltage Gain

如果绘制上述电路的交流等效电路,由于没有射极旁路电容,它将如下所示:

AC Equivalent

射极电路的交流电阻 rE 由下式给出

$$r_E = r’_E + R_E$$

其中

$$r’_E = \frac{25 mV}{I_E}$$

为了找到放大器的电压增益,可以用下图替换上图。

Replaced Voltage Gain

请注意,输入电压施加在射极电路的交流电阻上,即 (r’E + RE)。假设发射极二极管是理想的,输出电压 Vout 将为

$$V_{out} = i_e R_E$$

输入电压 Vin 将为

$$V_{in} = i_e(r’_e + R_E)$$

因此,射极跟随器的电压增益为

$$A_V = \frac{V_{out}}{V_{in}} = \frac{i_e R_E}{i_e(r’_e + R_E)} = \frac{R_E}{(r’_e + R_E)}$$

或者

$$A_V = \frac{R_E}{(r’_e + R_E)}$$

在大多数实际应用中,

$$R_E \gg r’_e$$

因此,AV ≈ 1。在实践中,射极跟随器的电压增益在 0.8 到 0.999 之间。

达林顿放大器

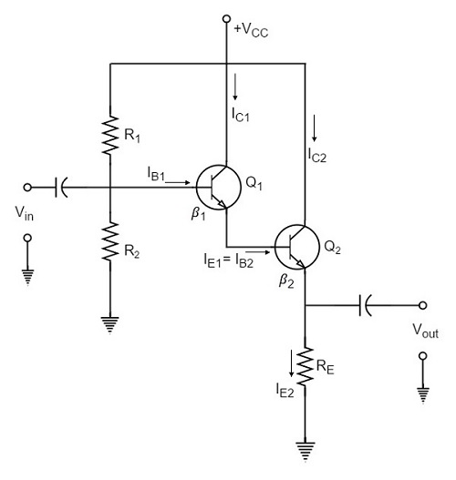
刚刚讨论的射极跟随器电路无法满足电路电流增益 (Ai) 和输入阻抗 (Zi) 的要求。为了提高电路电流增益和输入阻抗的整体值,可以将两个晶体管连接如下面的电路图所示,这被称为达林顿配置。

Darlington Amplifier

如上图所示,第一个晶体管的发射极连接到第二个晶体管的基极。两个晶体管的集电极端子连接在一起。

偏置分析

由于这种连接方式,第一个晶体管的发射极电流也将是第二个晶体管的基极电流。因此,这对晶体管的电流增益等于各个晶体管电流增益的乘积,即:

$$β = β _1 β _2$$

通常情况下,可以使用最少的元器件来实现高电流增益。

由于这里使用了两个晶体管,因此需要考虑两个 VBE 压降。其余的偏置分析与单个晶体管类似。

R2 上的电压,

$$V_2 = \frac{V_CC}{R_1 + R_2} \times R_2$$

RE 上的电压,

$$V_E = V_2 - 2 V_{BE}$$

流过 RE 的电流,

$$I_{E2} = \frac{V_2 - 2 V_{BE}}{R_E}$$

由于晶体管是直接耦合的,

$$I_{E1} = I_{B2}$$

现在

$$I_{B2} = \frac{I_{E2}}{\beta _2}$$

因此

$$I_{E1} = \frac{I_{E2}}{\beta _2}$$

这意味着

$$I_{E1} = I_{E1} β _2$$

我们有

$I_{E1} = β _1 I_{B1}$ 因为 $I_{E1} \cong I_{C1}$

因此,由于

$$I_{E2} = I_{E1} β _2$$

我们可以写成

$$I_{E2} = β _1 β _2 I_{B1}$$

因此,电流增益可以表示为

$$β = \frac{I_{E2}}{I_{B1}} = \frac{β _1 β _2 I_{B1}}{I_{B1}} = β _1 β_2$$

达林顿放大器的输入阻抗为

$Z_{in} = β_1 β_2 R_E .....$忽略 r’e

在实践中,这两个晶体管被放置在一个晶体管外壳中,并且三个端子从外壳中引出,如下面的图所示。

Two Transistor

这个三端器件可以称为达林顿晶体管。达林顿晶体管就像一个具有高电流增益和高输入阻抗的单个晶体管。

特性

以下是达林顿放大器的重要特性。

  • 极高的输入阻抗(MΩ)。
  • 极高的电流增益(几千)。
  • 极低的输出阻抗(几Ω)。

由于达林顿放大器的特性基本上与射极跟随器相同,因此这两个电路用于类似的应用。

到目前为止,我们已经讨论了基于正反馈的放大器。晶体管电路中的负反馈有助于振荡器的运行。振荡器主题在振荡器教程中进行了完整介绍。

放大器中的噪声

放大器在放大时只是增强其输入信号的强度,无论它是否包含信息或一些噪声以及信息。由于放大器有很强的倾向于由于突然的温度变化或杂散电场和磁场而引入嗡嗡声,因此在放大器中引入了这种噪声或一些干扰。

放大器的性能主要取决于此噪声。噪声是不希望的信号,它会干扰系统中所需信号的内容。这可能是系统内部产生的附加信号,也可能是伴随输入信号所需信息的某种干扰。但是,它是多余的,必须消除。

一个好的系统是,放大器本身产生的噪声与来自传入源的噪声相比很小。

噪声

噪声是不需要的信号,它会干扰原始消息信号并破坏消息信号的参数。通信过程中这种变化会导致消息在到达后发生改变。它很可能在信道或接收机处输入。

下图显示了噪声信号的特征。

Noise Signal

因此,可以理解,噪声是一些没有模式且没有恒定频率或幅度的信号。它是相当随机的且不可预测的。通常会采取措施来减少它,尽管它不能完全消除。

噪声最常见的例子是

  • 无线电接收机中的“嘶嘶”声
  • 电话交谈中的“嗡嗡”声
  • 电视接收机中的“闪烁”等。

噪声的影响

噪声是一个影响系统性能的不便因素。噪声的影响包括:

  • 噪声限制了系统的操作范围:噪声间接地限制了放大器可以放大的最弱信号。混频器电路中的振荡器可能会由于噪声而限制其频率。系统的操作取决于其电路的操作。噪声限制了接收机能够处理的最小信号。

  • 噪声影响接收机的灵敏度:灵敏度是在获得指定质量输出时所需的最小输入信号量。噪声会影响接收机系统的灵敏度,最终会影响输出。

信噪比

当接收到信号并需要放大时,首先过滤掉信号以去除任何存在的不需要的噪声。

接收信号中存在的信号信息与存在的噪声之比称为信噪比。对于系统而言,此比率必须更高,以便它产生不受不需要的噪声影响的纯信息信号。

SNR 可以理解为

$$SNR = \frac{P_{signal}}{P_{noise}}$$

SNR 使用分贝以对数为底表示。

$$SNR_{db} = 10 log_{10}\left (\frac{P_{signal}}{P_{noise}} \right )$$

信噪比是信号功率与噪声功率之比。SNR 值越高,接收到的输出质量越好。

噪声类型

噪声的分类取决于噪声源的类型、它表现出的影响或它与接收机之间的关系等。

噪声产生的两种主要方式。一种是通过某些外部源,另一种是在接收机部分内部由内部源创建。

外部源

这种噪声是由外部源产生的,通常发生在通信介质或信道中。这种噪声无法完全消除。最好的方法是避免噪声影响信号。

此类噪声最常见的例子是:

  • 大气噪声(由于大气不规则性)
  • 太阳噪声和宇宙噪声等地外噪声
  • 工业噪声

内部源

这种噪声是由接收机组件在工作时产生的。电路中的组件由于持续工作,可能会产生几种类型的噪声。这种噪声是可以量化的。适当的接收机设计可以降低这种内部噪声的影响。

此类噪声最常见的例子是:

  • 热骚动噪声(约翰逊噪声或电噪声)

  • 散粒噪声(由于电子和空穴的随机运动)

  • 传输时间噪声(在转换期间)

  • 杂项噪声是另一种类型的噪声,包括闪烁噪声、电阻效应和混频器产生的噪声等。

最后,这总体上说明了噪声的特性以及它如何影响放大器,尽管它存在于发射机或接收机部分。放大低信号并因此在低电平放大噪声的放大器可以称为低噪声放大器。

所有讨论的放大器类型或多或少都以某种方式受到噪声的影响。放大器的性能决定了它处理不需要因素的效率。

广告

© . All rights reserved.