- 放大器
- 基本放大器
- 放大器的分类
- 基于组态
- 多级晶体管放大器
- RC耦合放大器
- 变压器耦合放大器
- 直耦放大器
- 功率放大器
- 功率放大器的分类
- A类功率放大器
- 变压器耦合A类功率放大器
- 推挽A类功率放大器
- B类功率放大器
- AB类和C类功率放大器
- 调谐放大器
- 调谐放大器的类型
- 反馈放大器
- 负反馈放大器
- 射极跟随器和达林顿放大器
- 放大器中的噪声
- 放大器有用资源
- 放大器 - 快速指南
- 放大器 - 有用资源
- 放大器 - 讨论
调谐放大器
到目前为止,我们讨论过的放大器类型在射频下无法有效工作,尽管它们在音频频率下表现良好。此外,这些放大器的增益不会随着信号频率在很宽的范围内变化。这使得信号能够在一定频率范围内同样良好地放大,并且不允许选择特定的所需频率,同时抑制其他频率。
因此,需要一个既能选择又能放大的电路。因此,放大器电路与选择器(例如调谐电路)一起构成了一个**调谐放大器**。
什么是调谐放大器?
调谐放大器是指用于**调谐**目的的放大器。调谐意味着选择。在一组可用的频率中,如果需要选择特定的频率,同时抑制所有其他频率,则此过程称为**选择**。这种选择是通过使用称为**调谐电路**的电路来完成的。
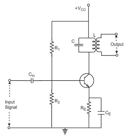
当放大器电路的负载被调谐电路取代时,这种放大器可以称为**调谐放大器电路**。基本的调谐放大器电路如下所示。
调谐器电路只不过是一个LC电路,也称为**谐振**或**储能电路**。它选择频率。调谐电路能够在一个以谐振频率为中心的窄带频率范围内放大信号。
当电感器的电抗在调谐电路中的某个频率下平衡电容器的电抗时,该频率可以称为**谐振频率**。它用fr表示。
谐振公式为
$$2 \pi f_L = \frac{1}{2 \pi f_c}$$
$$f_r = \frac{1}{2 \pi \sqrt{LC}}$$
调谐电路类型
根据调谐电路与其主电路的连接方式,调谐电路可以是串联调谐电路(串联谐振电路)或并联调谐电路(并联谐振电路)。
串联调谐电路
串联连接的电感器和电容器构成串联调谐电路,如下面的电路图所示。
在谐振频率下,串联谐振电路提供低阻抗,允许高电流流过。串联谐振电路对远离谐振频率的频率提供越来越高的阻抗。
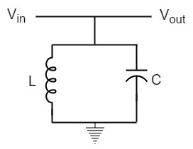
并联调谐电路
并联连接的电感器和电容器构成并联调谐电路,如下图所示。
在谐振频率下,并联谐振电路提供高阻抗,不允许高电流流过。并联谐振电路对远离谐振频率的频率提供越来越低的阻抗。
并联调谐电路的特性
发生并联谐振(即电路电流的无功分量变为零)的频率称为谐振频率fr。调谐电路的主要特性如下。
阻抗
电源电压与线路电流之比是调谐电路的阻抗。LC电路提供的阻抗由下式给出
$$\frac{电源电压}{线路电流} = \frac{V}{I}$$
在谐振时,线路电流增大,而阻抗减小。
下图表示并联谐振电路的阻抗曲线。
电路的阻抗在高于和低于谐振频率fr的值时减小。因此,可以选择特定的频率并抑制其他频率。
为了获得电路阻抗的方程式,让我们考虑
线路电流 $I = I_L cos \phi$
$$\frac{V}{Z_r} = \frac{V}{Z_L} \times \frac{R}{Z_L}$$
$$\frac{1}{Z_r} = \frac{R}{Z_L^2}$$
$$\frac{1}{Z_r} = \frac{R}{L/C} = \frac{C R}{L}$$
因为,$Z_L^2 = \frac{L}{C}$
因此,得到电路阻抗 Zr 为
$$Z_R = \frac{L}{C R}$$
因此,在并联谐振时,电路阻抗等于 L/CR。
电路电流
在并联谐振时,电路或线路电流 I 由施加的电压除以电路阻抗 Zr 给出,即
线路电流 $I = \frac{V}{Z_r}$
其中 $Z_r = \frac{L}{C R}$
因为 Zr 非常高,所以线路电流 I 将非常小。
品质因数
对于并联谐振电路,谐振曲线的尖锐度决定了选择性。线圈的电阻越小,谐振曲线越尖锐。因此,线圈的感抗和电阻决定了调谐电路的品质。
谐振时线圈感抗与其电阻之比称为**品质因数**。它用Q表示。
$$Q = \frac{X_L}{R} = \frac{2 \pi f_r L}{R}$$
Q值越高,谐振曲线越尖锐,选择性越好。
调谐放大器的优点
以下是调谐放大器的优点。
使用 L 和 C 等无功元件可以最大程度地减少功率损耗,这使得调谐放大器效率更高。
通过在谐振频率下提供更高的阻抗,可以提高所需频率的选择性和放大。
由于并联调谐电路中的电阻很小,因此可以使用较小的集电极电源电压 VCC。
重要的是要记住,当存在高电阻集电极负载时,这些优点不适用。
调谐放大器的频率响应
为了使放大器高效,其增益应很高。此电压增益取决于 β、输入阻抗和集电极负载。调谐放大器中的集电极负载是一个调谐电路。
这种放大器的电压增益由下式给出
电压增益 = $\frac{\beta Z_C}{Z_{in}}$
其中 ZC = 有效集电极负载,Zin = 放大器的输入阻抗。
ZC 的值取决于调谐放大器的频率。由于 ZC 在谐振频率下最大,因此放大器的增益在此谐振频率下最大。
带宽
调谐放大器的电压增益下降到最大增益的 70.7% 的频率范围称为其**带宽**。
f1 和 f2 之间的频率范围称为调谐放大器的带宽。调谐放大器的带宽取决于 LC 电路的 Q 值,即频率响应的尖锐度。Q 值和带宽成反比。
下图详细说明了调谐放大器的带宽和频率响应。
Q 值和带宽之间的关系
带宽的品质因数 Q 定义为谐振频率与带宽之比,即
$$Q = \frac{f_r}{BW}$$
通常,实际电路的 Q 值大于 10。
在这种情况下,并联谐振时的谐振频率由下式给出
$$f_r = \frac{1}{2 \pi \sqrt{LC}}$$