- 放大器
- 基本放大器
- 放大器的分类
- 基于配置
- 多级晶体管放大器
- RC耦合放大器
- 变压器耦合放大器
- 直耦放大器
- 功率放大器
- 功率放大器的分类
- A类功率放大器
- 变压器耦合A类功率放大器
- 推挽式A类功率放大器
- B类功率放大器
- AB类和C类功率放大器
- 调谐放大器
- 调谐放大器的类型
- 反馈放大器
- 负反馈放大器
- 射极跟随器和达林顿放大器
- 放大器中的噪声
- 放大器有用资源
- 放大器 - 快速指南
- 放大器 - 有用资源
- 放大器 - 讨论
调谐放大器的类型
调谐放大器主要有两种类型:
- 单调谐放大器
- 双调谐放大器
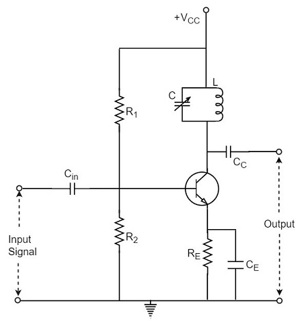
单调谐放大器
在放大器电路的集电极处只有一个调谐单元的放大器电路称为单调谐放大器电路。
构造
一个简单的晶体管放大器电路,在其集电极负载中包含一个并联调谐电路,构成一个单调谐放大器电路。调谐电路的电容和电感值的选择使其谐振频率等于待放大的频率。
下图显示了一个单调谐放大器电路。
输出可以从上图所示的耦合电容CC获得,也可以从L处放置的副绕组获得。
操作
必须放大的高频信号施加到放大器的输入端。通过改变调谐电路中电容C的电容值,使并联调谐电路的谐振频率等于施加信号的频率。
在此阶段,调谐电路对信号频率提供高阻抗,这有助于在调谐电路两端提供高输出。由于只有调谐频率才提供高阻抗,因此所有其他获得较低阻抗的频率都被调谐电路抑制。因此,调谐放大器选择并放大所需的频率信号。
频率响应
当电路具有高Q值时,在谐振频率fr处发生并联谐振。谐振频率fr由下式给出:
$$f_r = \frac{1}{2 \pi \sqrt{LC}}$$
下图显示了单调谐放大器电路的频率响应。
在谐振频率fr处,并联调谐电路的阻抗非常高且纯电阻性。因此,当电路调谐到谐振频率时,RL两端的电压最大。因此,电压增益在谐振频率处最大,在其上方和下方下降。Q值越高,曲线越窄。
双调谐放大器
在放大器电路的集电极处有两个调谐单元的放大器电路称为双调谐放大器电路。
构造
通过查看下图可以了解双调谐放大器的构造。该电路在放大器的集电极部分包含两个调谐电路L1C1和L2C2。调谐电路L1C1的输出信号通过互感耦合方法耦合到另一个调谐电路L2C2。其余电路细节与下图所示的单调谐放大器电路相同。
操作
必须放大的高频信号施加到放大器的输入端。调谐电路L1C1调谐到输入信号频率。在这种情况下,调谐电路对信号频率提供高电抗。因此,在调谐电路L1C1的输出端出现较大的输出,然后通过互感耦合到另一个调谐电路L2C2。这些双调谐电路广泛用于耦合无线电和电视接收机的各种电路。
双调谐放大器的频率响应
双调谐放大器具有耦合的特殊特性,这在确定放大器的频率响应方面非常重要。两个调谐电路之间的互感量表示耦合程度,这决定了电路的频率响应。
为了了解互感特性,让我们了解一下基本原理。
互感
由于载流线圈在其周围产生一些磁场,如果将另一个线圈靠近该线圈,使其位于初级的磁通区域,则变化的磁通会在第二个线圈中感应出电动势。如果第一个线圈称为初级线圈,则第二个线圈可以称为次级线圈。
当由于初级线圈的变化磁场在次级线圈中感应出电动势时,这种现象称为互感。
下图对此进行了说明。
图中电流is表示源电流,而iind表示感应电流。磁通量表示线圈周围产生的磁通量。它也传播到次级线圈。
施加电压后,电流is流动并产生磁通量。当电流变化时,磁通量发生变化,由于互感特性,在次级线圈中产生iind。
耦合
在互感概念下,耦合将如下图所示。
当线圈分开时,初级线圈L1的磁通链不会与次级线圈L2连接。在这种情况下,据说线圈具有松散耦合。在这种情况下,从次级线圈反射的电阻很小,谐振曲线很尖锐,电路Q值很高,如下图所示。
相反,当初级和次级线圈靠近时,它们具有紧密耦合。在这种情况下,反射电阻会很大,电路Q值较低。获得两个增益最大值的位置,一个高于谐振频率,另一个低于谐振频率。
双调谐电路的带宽
上图清楚地表明,带宽随着耦合度的增加而增加。双调谐电路中的决定因素不是Q值,而是耦合。
我们了解到,对于给定的频率,耦合越紧密,带宽越大。
带宽的方程为:
$$BW_{dt} = k f_r$$
其中BWdt = 双调谐电路的带宽,K = 耦合系数,fr = 谐振频率。
我们希望您现在已经对调谐放大器的功能有了足够的了解。在下一章中,我们将学习反馈放大器。