- Angular 教程
- Angular - 首页
- Angular - 概述
- Angular - 特性
- Angular - 优点与缺点
- Angular 基础
- Angular - 环境搭建
- Angular - 第一个应用程序
- Angular - MVC 架构
- Angular 组件
- Angular - 组件
- Angular - 组件生命周期
- Angular - 视图封装
- Angular - 组件交互
- Angular - 组件样式
- Angular - 嵌套组件
- Angular - 内容投影
- Angular - 动态组件
- Angular - 元素
- Angular 模板
- Angular - 模板
- Angular - 文本插值
- Angular - 模板语句
- Angular - 模板中的变量
- Angular - SVG 作为模板
- Angular 绑定
- Angular - 绑定及其类型
- Angular - 数据绑定
- Angular - 事件绑定
- Angular - 属性绑定
- Angular - 属性绑定
- Angular - 类和样式绑定
- Angular 指令
- Angular - 指令
- Angular - 内置指令
- Angular 管道
- Angular - 管道
- Angular - 使用管道转换数据
- Angular 依赖注入
- Angular - 依赖注入
- Angular HTTP 客户端编程
- Angular - 服务
- Angular - HTTP 客户端
- Angular - 请求
- Angular - 响应
- Angular - 获取
- Angular - PUT
- Angular - DELETE
- Angular - JSON-P
- Angular - 使用 HTTP 进行 CRUD 操作
- Angular 路由
- Angular - 路由
- Angular - 导航
- Angular - Angular Material
- Angular 动画
- Angular - 动画
- Angular 表单
- Angular - 表单
- Angular - 表单验证
- Angular Service Workers 和 PWA
- Angular - Service Workers 和 PWA
- Angular 测试
- Angular - 测试概述
- Angular NgModules
- Angular - 模块简介
- Angular 高级
- Angular - 认证和授权
- Angular - 国际化
- Angular - 可访问性
- Angular - Web Workers
- Angular - 服务器端渲染
- Angular - Ivy 编译器
- Angular - 使用 Bazel 构建
- Angular - 向后兼容性
- Angular - 响应式编程
- Angular - 在指令和组件之间共享数据
- Angular 工具
- Angular - CLI
- Angular 其他
- Angular - 第三方控件
- Angular - 配置
- Angular - 显示数据
- Angular - 装饰器和元数据
- Angular - 基本示例
- Angular - 错误处理
- Angular - 测试和构建项目
- Angular - 生命周期钩子
- Angular - 用户输入
- Angular - 新功能?
- Angular 有用资源
- Angular - 快速指南
- Angular - 有用资源
- Angular - 讨论
Angular - MVC 架构
本章我们将了解 Angular 框架的架构。Angular 框架基于四个核心概念,如下所示:
- 组件。
- 带有数据绑定和指令的模板。
- 模块。
- 服务和依赖注入。
组件
Angular 框架架构的核心是Angular 组件。Angular 组件是每个 Angular 应用程序的构建块。每个 Angular 应用程序都由一个或多个Angular 组件组成。它基本上是一个普通的 JavaScript/TypeScript 类,以及一个 HTML 模板和一个关联的名称。
HTML 模板可以访问其对应的 JavaScript/TypeScript 类中的数据。组件的 HTML 模板可以使用其选择器的值(名称)包含其他组件。Angular 组件可以有一个可选的 CSS 样式与之关联,并且 HTML 模板也可以访问 CSS 样式。
让我们分析一下我们的ExpenseManager应用程序中的AppComponent组件。AppComponent代码如下所示:
// src/app/app.component.ts
import { Component } from '@angular/core'; @Component({
selector: 'app-root',
templateUrl: './app.component.html',
styleUrls: ['./app.component.css']
})
export class AppComponent {
title = 'Expense Manager';
}
@Component是一个装饰器,用于将普通的 TypeScript 类转换为Angular 组件。
app-root是组件的选择器/名称,它使用组件装饰器的selector元数据指定。app-root可以被应用程序根文档src/index.html使用,如下所示
<!doctype html>
<html lang="en">
<head>
<meta charset="utf-8">
<title>ExpenseManager</title>
<base href="/">
<meta name="viewport" content="width=device-width, initial-scale=1">
<link rel="icon" type="image/x-icon" href="favicon.ico">
</head>
<body>
<app-root></app-root>
</body>
</html>
app.component.html是与组件关联的 HTML 模板文档。组件模板使用@Component装饰器的templateUrl元数据指定。
app.component.css是与组件关联的 CSS 样式文档。组件样式使用@Component装饰器的styleUrls元数据指定。
AppComponent属性(title)可以在 HTML 模板中使用,如下所示:
{{ title }}
模板
模板基本上是 HTML 的超集。模板包含 HTML 的所有功能,并提供额外的功能来将组件数据绑定到 HTML 并动态生成 HTML DOM 元素。
模板的核心概念可以分为两部分,如下所示:
数据绑定
用于将数据从组件绑定到模板。
{{ title }}
这里,title是AppComponent中的一个属性,它使用插值绑定到模板。
指令
用于包含逻辑以及启用复杂 HTML DOM 元素的创建。
<p *ngIf="canShow"> This sectiom will be shown only when the *canShow* propery's value in the corresponding component is *true* </p> <p [showToolTip]='tips' />
这里,ngIf和showToolTip(只是一个示例)是指令。ngIf仅当canShow为真时才创建段落 DOM 元素。类似地,showToolTip是属性指令,它向段落元素添加工具提示功能。
当用户将鼠标悬停在段落上时,将显示一个工具提示。工具提示的内容来自其对应组件的 tips 属性。
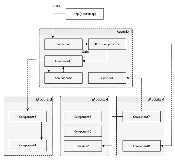
模块
Angular 模块基本上是相关功能/功能的集合。Angular 模块将多个组件和服务组合在一个上下文中。
例如,与动画相关的功能可以组合到一个模块中,并且 Angular 已经为与动画相关的功能提供了一个模块,即BrowserAnimationModule模块。
一个 Angular 应用程序可以拥有任意数量的模块,但只有一个模块可以设置为根模块,它将引导应用程序,然后在必要时调用其他模块。也可以配置一个模块以访问其他模块的功能。简而言之,任何模块中的组件都可以访问任何其他模块中的组件和服务。
下图描述了模块与其组件之间的交互。
让我们检查一下我们的Expense Manager应用程序的根模块。
import { BrowserModule } from '@angular/platform-browser';
import { NgModule } from '@angular/core';
import { AppComponent } from './app.component'; @NgModule({
declarations: [
AppComponent
],
imports: [
BrowserModule
],
providers: [],
bootstrap: [AppComponent]
})
export class AppModule { }
这里,
NgModule装饰器用于将普通的 TypeScript/JavaScript 类转换为Angular 模块。
declarations选项用于将组件包含到AppModule模块中。
bootstrap选项用于设置AppModule模块的根组件。
providers选项用于为AppModule模块包含服务。
imports选项用于将其他模块导入到AppModule模块中。
下图描述了模块、组件和服务之间的关系
服务
服务是提供非常特定功能的普通 TypeScript/JavaScript 类。服务将执行一项任务并将其做好。服务的目的是可重用性。与其在组件内部编写功能,不如将其分离到服务中,这样也可以在其他组件中使用。
此外,服务使开发人员能够组织应用程序的业务逻辑。基本上,组件使用服务来完成自己的工作。依赖注入用于在组件中正确初始化服务,以便组件可以在必要时访问服务,而无需任何设置。
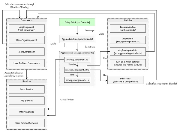
Angular 应用程序的工作流程
我们已经学习了 Angular 应用程序的核心概念。让我们看看一个典型的 Angular 应用程序的完整流程。
src/main.ts是 Angular 应用程序的入口点。
src/main.ts 引导 AppModule(src/app.module.ts),它是每个 Angular 应用程序的根模块。
platformBrowserDynamic().bootstrapModule(AppModule) .catch(err => console.error(err));
AppModule引导AppComponent(src/app.component.ts),它是每个 Angular 应用程序的根组件。
@NgModule({
declarations: [
AppComponent
],
imports: [
BrowserModule
],
providers: [],
bootstrap: [AppComponent]
})
export class AppModule { }
这里,
AppModule通过imports选项加载模块。
AppModule还使用依赖注入 (DI)框架加载所有注册的服务。
AppComponent呈现其模板(src/app.component.html)并使用相应的样式(src/app.component.css)。AppComponent名称app-root用于将其放置在src/index.html中。
<!doctype html>
<html lang="en">
<head>
<meta charset="utf-8">
<title>ExpenseManager</title>
<base href="/">
<meta name="viewport" content="width=device-width, initial-scale=1">
<link rel="icon" type="image/x-icon" href="favicon.ico">
</head>
<body>
<app-root></app-root>
</body>
</html>
AppComponent可以使用应用程序中注册的任何其他组件。
@NgModule({
declarations: [
AppComponent
AnyOtherComponent
],
imports: [
BrowserModule
],
providers: [],
bootstrap: [AppComponent]
})
export class AppModule { }
组件通过其模板中使用目标组件的选择器名称的指令来使用其他组件。
<component-selector-name></component-selector-name>
此外,所有注册的服务都可以通过依赖注入 (DI)框架访问所有 Angular 组件。